YS/T 1444-2021 镍钴钛三元素复合氢氧化物

行业标准 推荐性 现行

标准状态

  1. 发布于:
  2. 实施于:
  3. 废止

标准详情

  • 中国标准分类号:H62
    国际标准分类号:77.150.99
  • 提出单位:全国有色金属标准化技术委员会
    主管部门:全国有色金属标准化技术委员会

起草单位

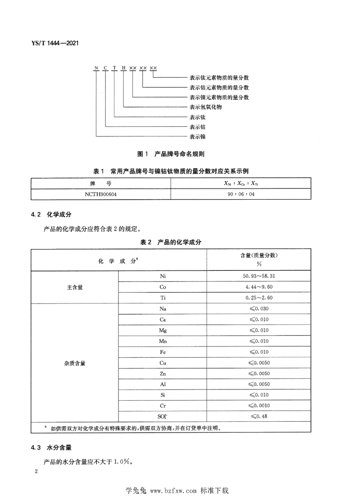
华友新能源科技(衢州)有限公司、广东邦普循环科技有限公司、格林美股份有限公司、北京当升材料科技股份有限公司、浙江华友钴业股份有限公司、天津国安盟固利新材料科技股份有限公司、金驰能源材料有限公司、中伟新材料股份有限公司、清远佳致新材料研究院有限公司、湖南长远锂科股份有限公司、广东佳纳能源科技有限公司、江西理工大学

起草人

高炯信、陈要忠、李天成、向波、邱天、何媚媚、郭静静、王娟、秦明月、周滇、余海军、魏琼、刘亚飞、雷延桂、谢柏华、凌仕刚、刘玮、王一乔、付海阔、周春仙、张晨、钟盛文

标准预览(共 9 页)

* 特别声明:资源收集自网络或用户上传,版权归原作者所有,如侵犯您的权益,请联系我们处理。

  • 标准质量:
  • 文档详情:1.88MB 共 9 页 PDF

标准搜索