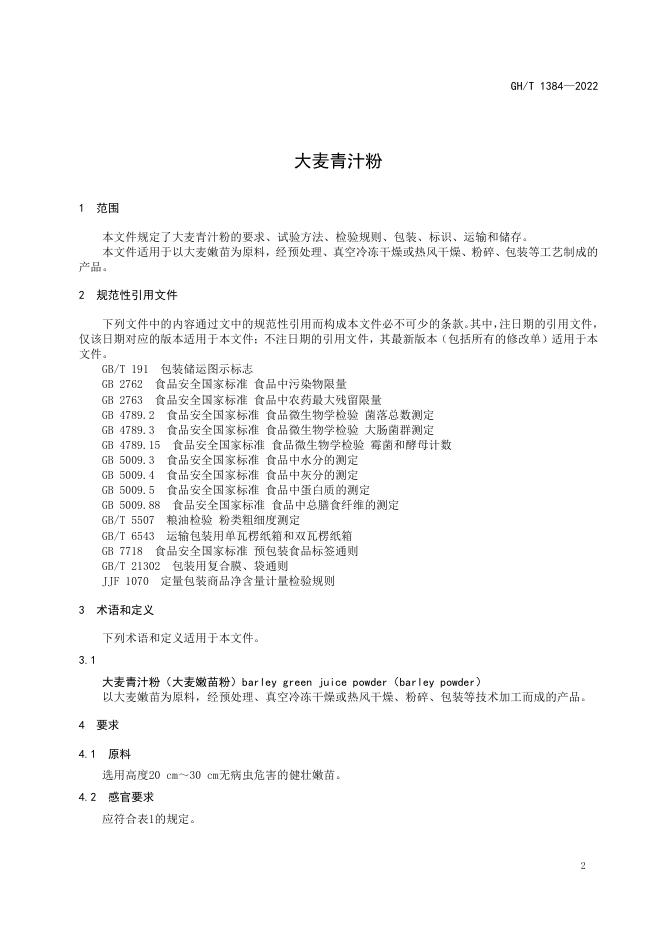
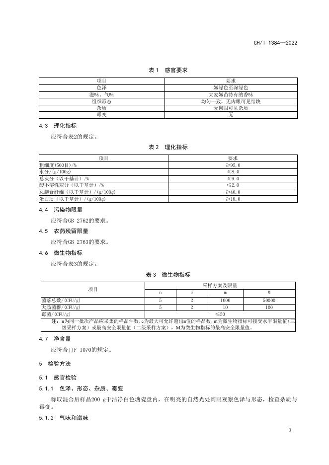
GH/T 1384-2022 大麦青汁粉

行业标准 推荐性 现行

标准状态

  1. 发布于:
  2. 实施于:
  3. 废止

标准详情

  • 中国标准分类号:X26
    国际标准分类号:67.080
  • 提出单位:中华全国供销合作总社
    主管部门:中华全国供销合作总社

起草单位

中华全国供销合作总社南京野生植物综合利用研究所、顶能科技有限公司、济南道田电子商务有限公司、宁波谱尼测试技术有限公司、谱尼测试集团江苏有限公司、南京同仁堂健康产业有限公司、淮阴师范学院、江苏鸿丰果蔬食品有限公司、宁德市标准化科学技术研究院

起草人

金敬红、王祝善、王一盛、姚正颖、周斌、王春梅、张雪娜、白鹤、胡卫成、罗玉明、侯北伟、孙怀东、丁峰峻、张悦、孙力军、吴亮亮、林群英、李楠楠、陈文华、缪仙玉

标准预览(共 6 页)

* 特别声明:资源收集自网络或用户上传,版权归原作者所有,如侵犯您的权益,请联系我们处理。

  • 标准质量:
  • 文档详情:898.56KB 共 6 页 PDF

标准搜索