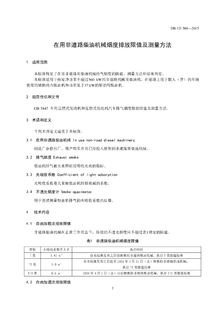
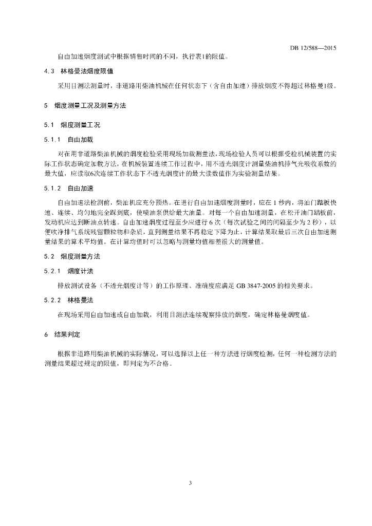
DB12/ 588-2015 在用非道路柴油机械烟度排放限值及测量方法

地方标准 天津市 强制性 已废止

标准状态

  1. 发布于:
  2. 实施于:
  3. 废止于:

标准详情

  • 中国标准分类号:Z64
    国际标准分类号:13.040.50
  • 提出单位:
    主管部门:天津市质量技术监督局

起草单位

天津大学 天津市环境保护局机动车排污检控中心

起草人

陈冠益 佟玲 程占军 宋崇林 关亚楠 徐海栋 滕杰 闫佳 冯程 强万福 周萌 耿志东 陈浩 刘学浩 李东

标准预览(共 5 页)

* 特别声明:资源收集自网络或用户上传,版权归原作者所有,如侵犯您的权益,请联系我们处理。

  • 标准质量:
  • 文档详情:288.28KB 共 5 页 PDF

标准搜索