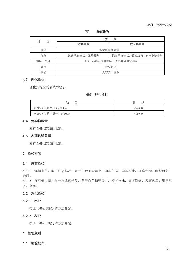
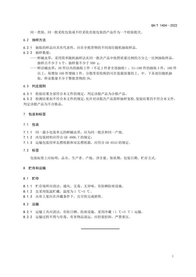
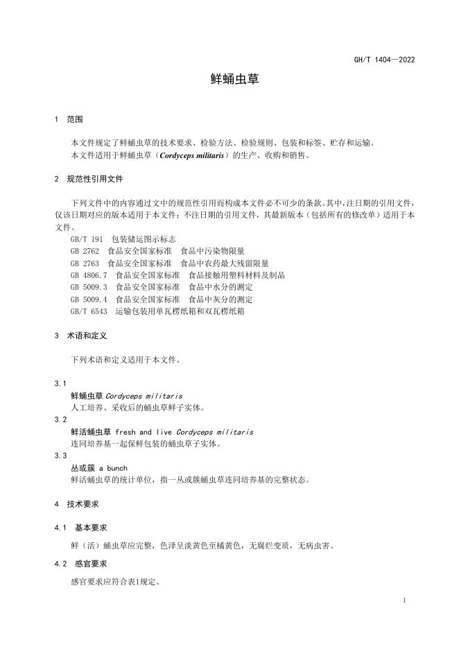
GH/T 1404-2022 鲜蛹虫草

行业标准 推荐性 现行

标准状态

  1. 发布于:
  2. 实施于:
  3. 废止

标准详情

  • 中国标准分类号:B31
    国际标准分类号:67.080.20
  • 提出单位:中华全国供销合作总社
    主管部门:全国果品标准化技术委员会贮藏加工分技术委员会

起草单位

中华全国供销合作总社济南果品研究所、江苏康能生物工程股份有限公司、江苏华绿生物科技股份有限公司、辽宁远山绿谷生态农业有限公司、江苏安惠生物科技有限公司、重庆华绿生物有限公司

起草人

马超、王崇队、贾洪玉、王琨、冯占、王丽、王彬、王升厚、吴伟杰、张明、易思富、倪立颖、张博华、孟晓峰、窦勇博、范祺

标准预览(共 5 页)

* 特别声明:资源收集自网络或用户上传,版权归原作者所有,如侵犯您的权益,请联系我们处理。

  • 标准质量:
  • 文档详情:728.37KB 共 5 页 PDF

标准搜索