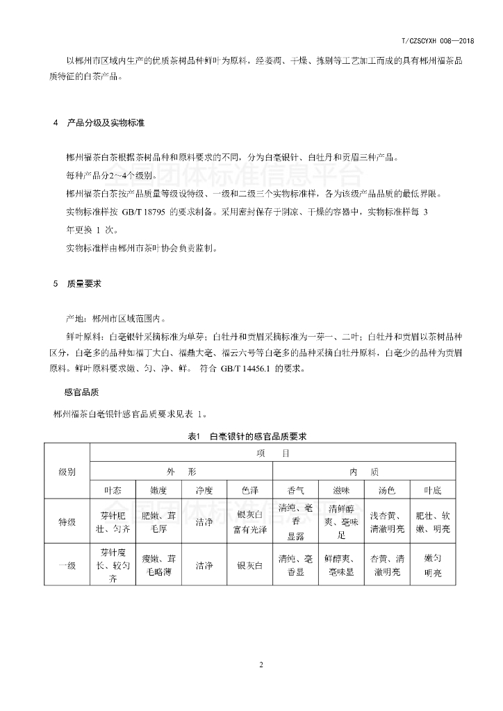
T/CZSCYXH 008-2018 郴州福茶 白茶

团体标准 强制性 现行

标准状态

  1. 发布于:
  2. 实施于:
  3. 废止

标准详情

  • 中国标准分类号:X55
    国际标准分类号:67.140.10
  • 团体名称:郴州市茶叶协会

起草单位

郴州市农业委员会、郴州市茶叶协会、汝城县茶产业办、汝城县九龙白毛茶农业发展有限公司、汝城县鼎湘茶业有限公司、郴州木草人茶业有限公司、汝城县金润茶业有限公司、汝城县汝莲茶业有限公司、郴州古岩香茶业有限公司

起草人

刘贵芳、张世平、刘源、王利娟

标准预览(共 9 页)

* 特别声明:资源收集自网络或用户上传,版权归原作者所有,如侵犯您的权益,请联系我们处理。

  • 标准质量:
  • 文档详情:432.97KB 共 9 页 PDF

标准搜索