WS/T 790.3-2021 区域卫生信息平台交互标准 第3部分:节点验证服务

行业标准 推荐性 现行

标准状态

  1. 发布于:
  2. 实施于:
  3. 废止

标准详情

  • 中国标准分类号:07
    国际标准分类号:11.020
  • 提出单位:
    主管部门:卫生健康委员会

起草单位

国家卫生健康委统计信息中心、湖南省卫生计生委信息统计中心、国家电子计算机质量监督检验中心

起草人

胡建平、李岳峰、许德俊、叶彦波、雷永贵、郑良

标准预览(共 16 页)

* 特别声明:资源收集自网络或用户上传,版权归原作者所有,如侵犯您的权益,请联系我们处理。

  • 标准质量:
  • 文档详情:181.96KB 共 16 页 PDF

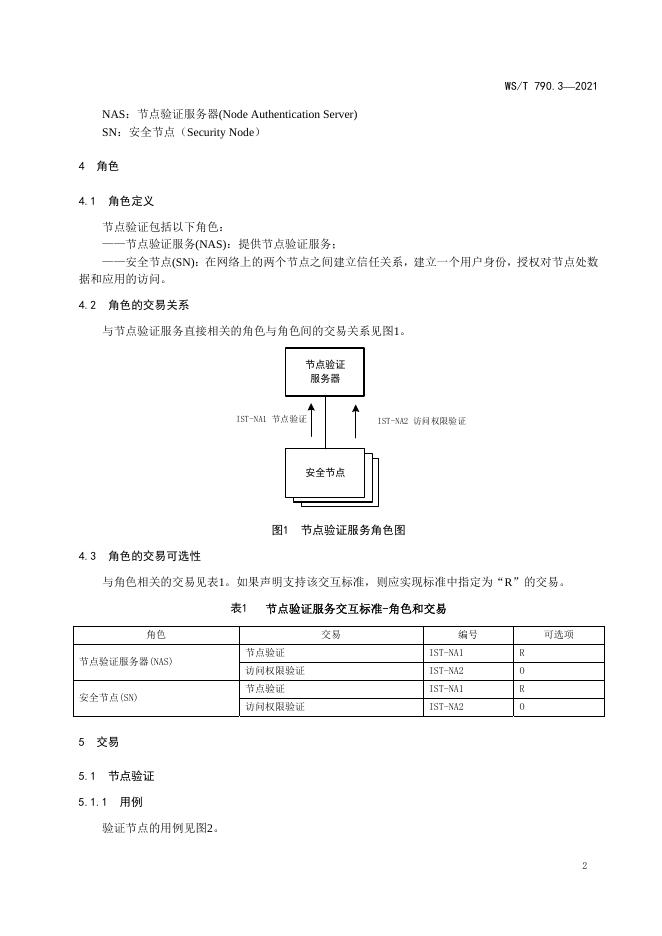
标准搜索