GBZ/T 204-2007 高毒物品作业岗位职业病 危害信息指南

国家标准 推荐性 现行

标准状态

  1. 发布于:
  2. 实施于:
  3. 废止

标准详情

  • 中国标准分类号:
    国际标准分类号:
  • 提出单位:
    主管部门:

起草单位

中国疾病预防控制中心职业卫生与中毒控制所、北京市疾病预防控制中心、福建省职业病与化学中毒预防控制中心

起草人

张敏、李涛、缪剑影、凌瑞杰、杜燮祎、陈曙旸、蔡世雄、黄金祥、徐伯洪、李德鸿、高星、陶永娴、王焕强、郑玉新、周安寿、秦戬、张爽

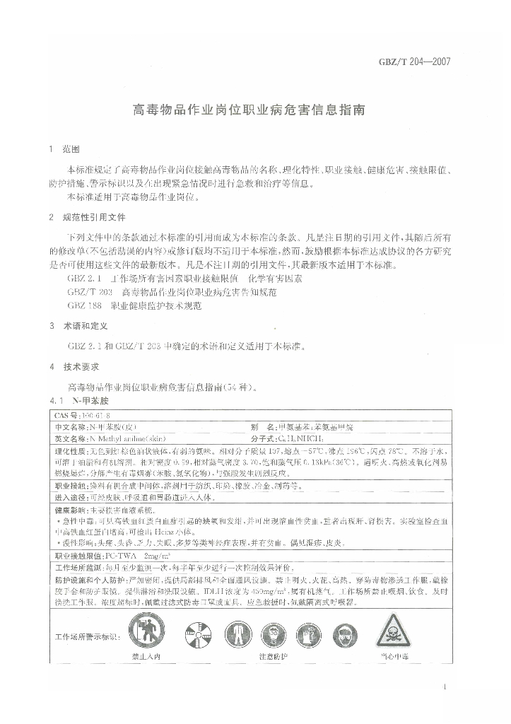
标准预览(共 57 页)

* 特别声明:资源收集自网络或用户上传,版权归原作者所有,如侵犯您的权益,请联系我们处理。

  • 标准质量:
  • 文档详情:10.52MB 共 57 页 PDF

标准搜索