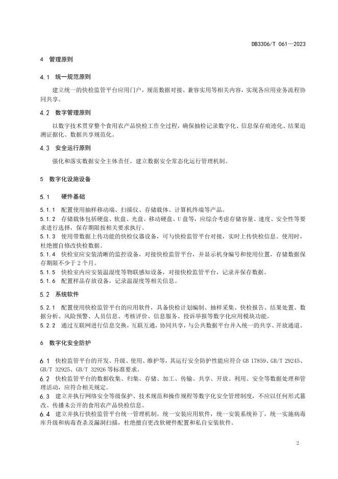
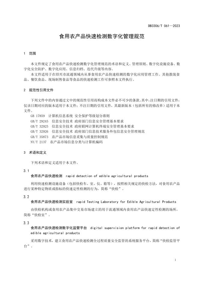
DB3306/T 061-2023 食用农产品快速检测数字化管理规范

地方标准 绍兴市 推荐性 已废止

标准状态

  1. 发布于:
  2. 实施于:
  3. 废止于:

标准详情

  • 中国标准分类号:L70
    国际标准分类号:35.240.99
  • 提出单位:绍兴市市场监督管理局
    主管部门:绍兴市市场监督管理局

起草单位

绍兴市柯桥区市场监督管理局、绍兴市柯桥区食品药品检验检测中心、深检集团(浙江)质量技术服务有限公司、深圳市计量质量检测研究院、广东中检达元检测技术有限公司、华测检测认证集团股份有限公司、绍兴市柯桥区质量技术服务中心、国研软件股份有限公司、南京市产品质量监督检验院(南京市质量发展与先进技术应用研究院)

起草人

李晓敏、陈瀚锋、庄晓东、丁安伟、沈涛、李弘立、蒋利国、陈蕾、魏凌宇、黄达锴、童珈珈、蒋剑松、俞超华、王灵芝、刘永兴、袁福定、毛旭娟、孔丽娜、陈祖榕、何军强

标准预览(共 8 页)

* 特别声明:资源收集自网络或用户上传,版权归原作者所有,如侵犯您的权益,请联系我们处理。

  • 标准质量:
  • 文档详情:437.18KB 共 8 页 PDF

标准搜索