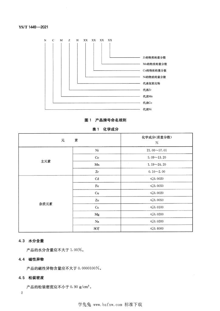
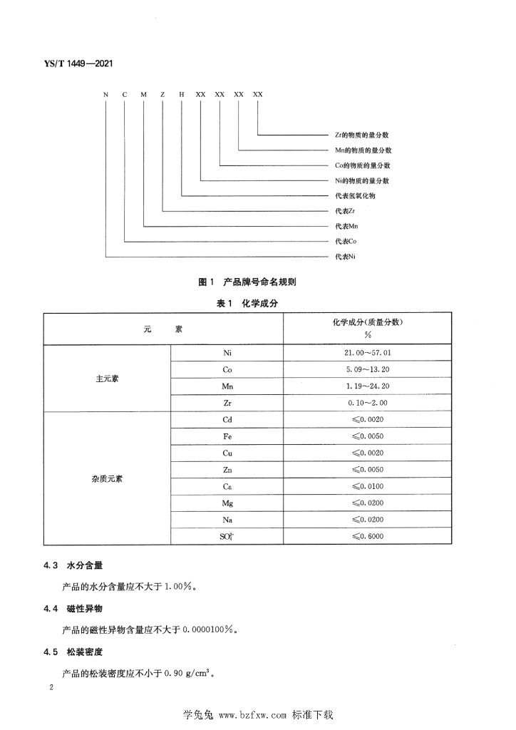
YS/T 1449-2021 镍钴锰锆复合氢氧化物

行业标准 推荐性 现行

标准状态

  1. 发布于:
  2. 实施于:
  3. 废止

标准详情

  • 中国标准分类号:H71
    国际标准分类号:77.16
  • 提出单位:全国有色金属标准化技术委员会
    主管部门:工业和信息化部

起草单位

金驰能源材料有限公司、湖南长远锂科股份有限公司、广东邦普循环科技有限公司、天津国安盟固利新材料科技股份有限公司、北京当升材料科技股份有限公司、华友新能源科技(衢州)有限公司、湖南杉杉能源科技股份有限公司、中伟新材料股份有限公司、江西理工大学、深圳清华大学研究院、格林美股份有限公司、清远佳致新材料研究院有限公司、兰州金通储能动力新材料有限公司

起草人

周春仙、谭方亮、刘玮、刘庭杰、周友元、张海艳、明帮来、余海军、凌仕刚、朱卫泉、陈彦彬、宋顺林、向波、郭静静、李旭、宋世杰、王一乔、钟盛文、田勇、魏琼、付海阔、朱涛

标准预览(共 9 页)

* 特别声明:资源收集自网络或用户上传,版权归原作者所有,如侵犯您的权益,请联系我们处理。

  • 标准质量:
  • 文档详情:1.86MB 共 9 页 PDF

标准搜索