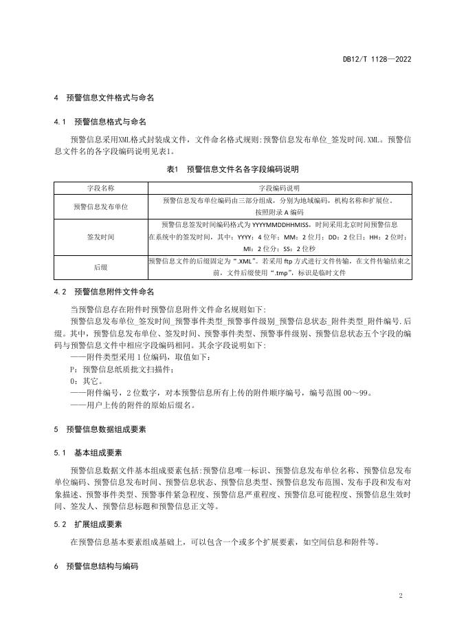
DB12/T 1128-2022 突发事件预警信息发布系统数据规范

地方标准 天津市 推荐性 现行

标准状态

  1. 发布于:
  2. 实施于:
  3. 废止

标准详情

  • 中国标准分类号:A47
    国际标准分类号:13.32
  • 提出单位:天津市气象局
    主管部门:天津市市场监督管理委员会

起草单位

天津市突发公共事件预警信息发布中心

起草人

张春莉、周锦程、金峰、霍凯、赵敏、梁好、陈子煊、侯天宇、苑超

标准预览(共 14 页)

* 特别声明:资源收集自网络或用户上传,版权归原作者所有,如侵犯您的权益,请联系我们处理。

  • 标准质量:
  • 文档详情:421.81KB 共 14 页 PDF

标准搜索