GBZ/T 229.1-2010 工作场所职业病危害作业分级 第1部分:生产性粉尘

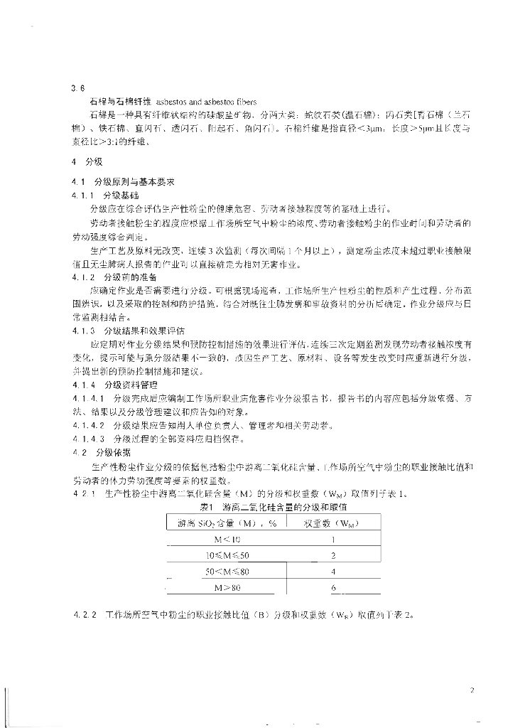
国家标准 推荐性 现行

标准状态

  1. 发布于:
  2. 实施于:
  3. 废止

标准详情

  • 中国标准分类号:
    国际标准分类号:
  • 提出单位:
    主管部门:

起草单位

华中科技大学同济医学院公共卫生学院、中国疾病预防控制中心职业卫生与中毒控制所、湖北省疾病预防控制中心、十堰市东风职业病防治所、山西焦煤西山煤电集团公司职工总医院、复旦大学公共卫生学院

起草人

陈卫红、李涛、张敏、史廷明、祁成、邢景才、杜燮祎、徐伯洪、周志俊、刘跃伟、王海椒

标准预览(共 7 页)

* 特别声明:资源收集自网络或用户上传,版权归原作者所有,如侵犯您的权益,请联系我们处理。

  • 标准质量:
  • 文档详情:1.15MB 共 7 页 PDF

标准搜索