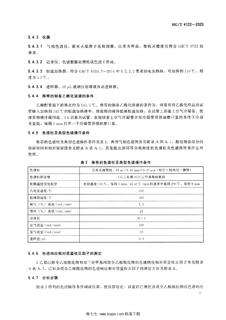
HG/T 4122-2020 代替HG/T 4122-2009 工业用三羟甲基丙烷

行业标准 推荐性 现行

标准状态

  1. 发布于:
  2. 实施于:
  3. 废止

标准详情

  • 中国标准分类号:G17
    国际标准分类号:71.080.60
  • 代替标准:HG/T 4122-2009
  • 提出单位:
    主管部门:工业和信息化部

起草单位

南通百川新材料有限公司、湖北宜化新材料科技有限公司、中国石油天然气股份有限公司等

起草人

蒋国强、薛建军、张刚 等

标准预览(共 13 页)

* 特别声明:资源收集自网络或用户上传,版权归原作者所有,如侵犯您的权益,请联系我们处理。

  • 标准质量:
  • 文档详情:12.9MB 共 13 页 PDF

标准搜索