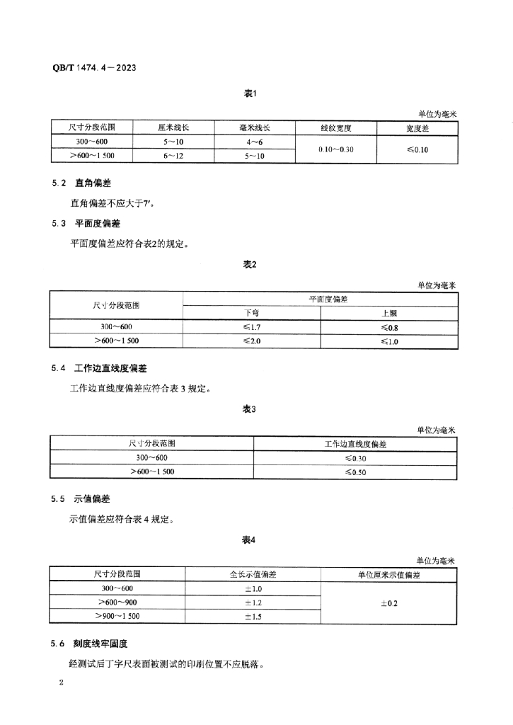
QB/T 1474.4-2023 绘图仪尺 丁字尺

行业标准 推荐性 现行

标准状态

  1. 发布于:
  2. 实施于:
  3. 废止

标准详情

  • 中国标准分类号:Y50
    国际标准分类号:01.100.40
  • 代替标准:QB/T 1474.4-2005
  • 提出单位:中国轻工业联合会
    主管部门:工业和信息化部

起草单位

浙江金丝猴文具有限公司、广东智高文化创意股份有限公司、上海蝴蝶绘图文具有限公司、三木控股集团有限公司、上海晨光文具股份有限公司、得力集团有限公司、广博集团股份有限公司、深圳齐心集团股份有限公司、中山市联众文具有限公司

起草人

吴国强、林华、周尧臣、袁亮洪、王崇斌、姚鸿俊、杨烨玲、邱光金、康红兵、李艳丽

标准预览(共 8 页)

* 特别声明:资源收集自网络或用户上传,版权归原作者所有,如侵犯您的权益,请联系我们处理。

  • 标准质量:
  • 文档详情:1.74MB 共 8 页 PDF

标准搜索