DB46/T 333-2015 导游员服务质量等级划分与评定

地方标准 海南省 推荐性 已废止

标准状态

  1. 发布于:
  2. 实施于:
  3. 废止于:

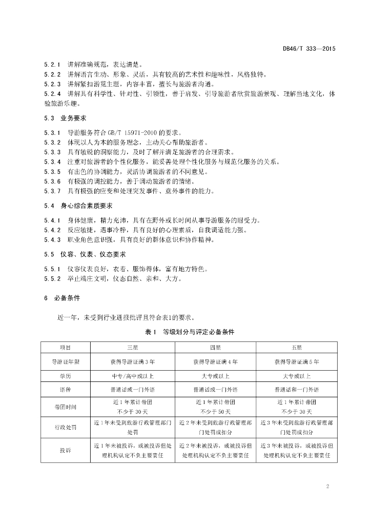
标准详情

  • 中国标准分类号:A01
    国际标准分类号:03.200
  • 提出单位:
    主管部门:海南省质量技术监督局

起草单位

海南省质量技术监督标准与信息所、海南省标准化协会

起草人

李伟、张华云、王国才、云晗、杜磊、李淑珍、吴若娜、李廷秀、黄宏毓

标准预览(共 17 页)

* 特别声明:资源收集自网络或用户上传,版权归原作者所有,如侵犯您的权益,请联系我们处理。

  • 标准质量:
  • 文档详情:257.99KB 共 17 页 PDF

标准搜索