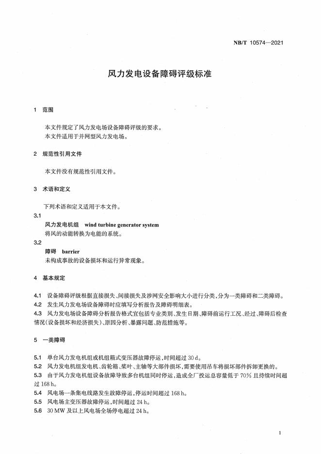
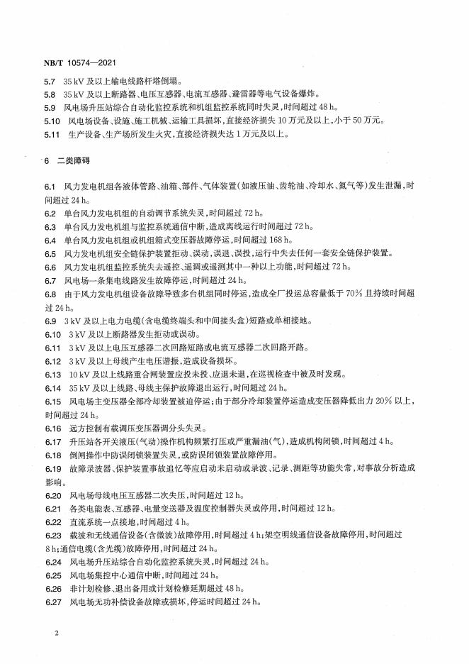
NB/T 10574-2021 风力发电设备障碍评级标准

行业标准 推荐性 现行

标准状态

  1. 发布于:
  2. 实施于:
  3. 废止

标准详情

  • 中国标准分类号:F11
    国际标准分类号:27.18
  • 提出单位:中国电力企业联合会
    主管部门:国家能源局

起草单位

中国大唐集团新能源科学技术研究院有限公司、中国大唐集团新能源股份有限公司、大唐可再生能源试验研究院有限公司

起草人

李森、吴立东、唐宏芬、辛克锋、王俊霞、张磊、张舒翔、程学文、刘志文、郭鹏、张礼兴、李致尧、郭津瑄

标准预览(共 6 页)

* 特别声明:资源收集自网络或用户上传,版权归原作者所有,如侵犯您的权益,请联系我们处理。

  • 标准质量:
  • 文档详情:2.73MB 共 6 页 PDF

标准搜索