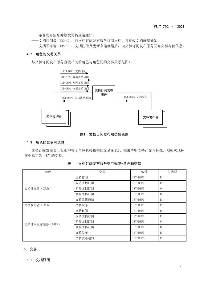
WS/T 790.14-2021 区域卫生信息平台交互标准 第14部分:文档订阅发布服务

行业标准 推荐性 现行

标准状态

  1. 发布于:
  2. 实施于:
  3. 废止

标准详情

  • 中国标准分类号:07
    国际标准分类号:11.020
  • 提出单位:
    主管部门:卫生健康委员会

起草单位

国家卫生健康委统计信息中心、广州市卫生信息中心、国家电子计算机质量监督检验中心

起草人

胡建平、李岳峰、许德俊、叶彦波、韦莲、高昭昇、郑良、刘根

标准预览(共 33 页)

* 特别声明:资源收集自网络或用户上传,版权归原作者所有,如侵犯您的权益,请联系我们处理。

  • 标准质量:
  • 文档详情:5.74MB 共 33 页 PDF

标准搜索