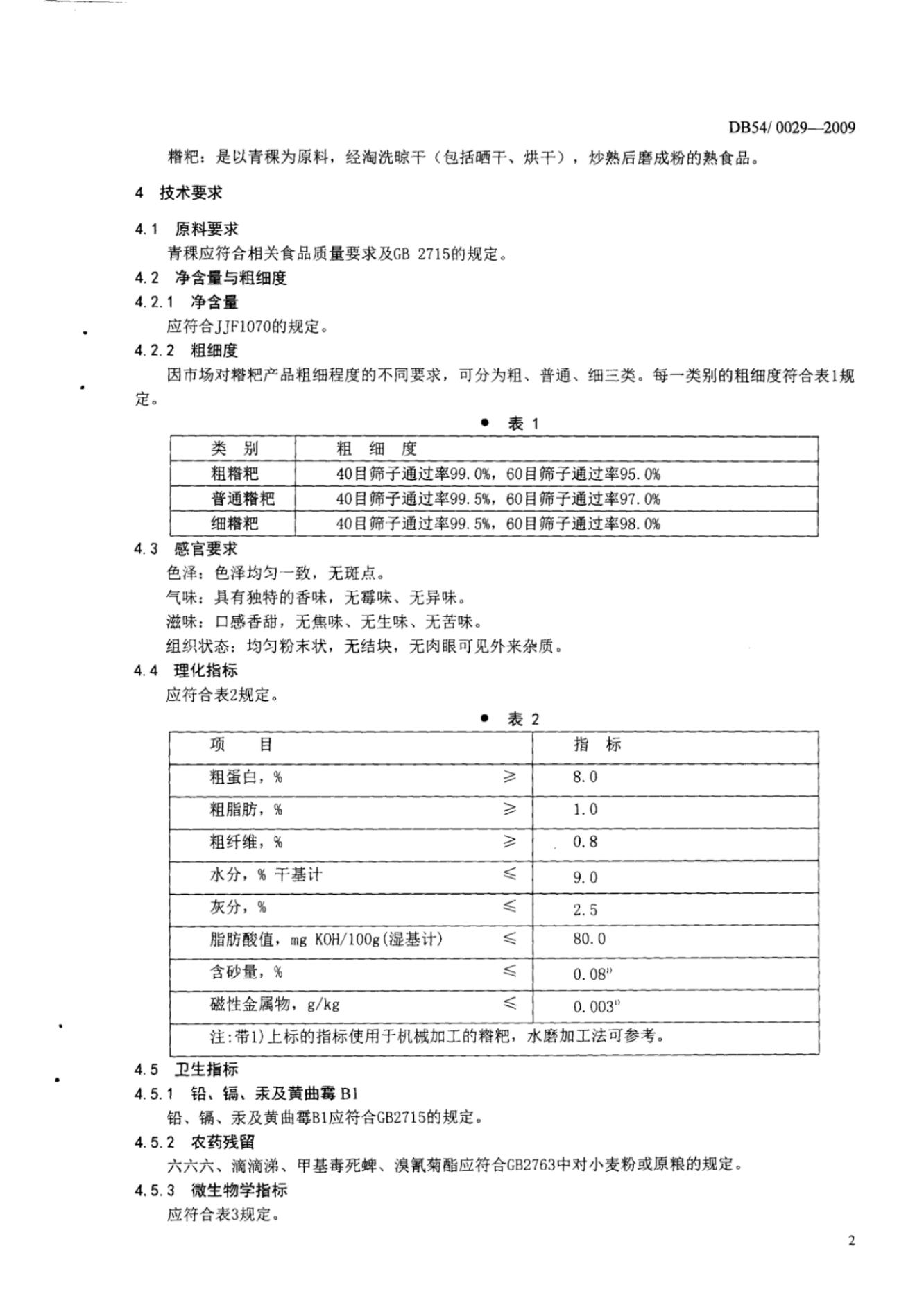
DB54/ 0029-2009 糌粑

地方标准 西藏自治区 强制性 现行

标准状态

  1. 发布于:
  2. 实施于:
  3. 废止

标准详情

  • 中国标准分类号:X11
    国际标准分类号:01.040.67
  • 代替标准:DB54/T 0002-2005
  • 提出单位:
    主管部门:西藏自治区质量技术监督局

起草单位

农业部农产品质量监督检验测试中心(拉萨)

起草人

次顿、周秀兰、次仁措姆、李宝海、龙珍、白军平、达瓦

标准预览(共 6 页)

* 特别声明:资源收集自网络或用户上传,版权归原作者所有,如侵犯您的权益,请联系我们处理。

  • 标准质量:
  • 文档详情:1.53MB 共 6 页 PDF

标准搜索