YB/T 4919-2021 钢铁行业余热发电汽轮机冷端系统优化技术规范

行业标准 推荐性 现行

标准状态

  1. 发布于:
  2. 实施于:
  3. 废止

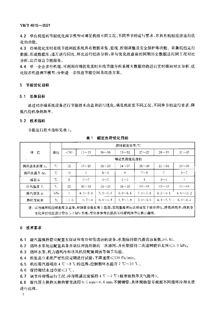
标准详情

  • 中国标准分类号:H04
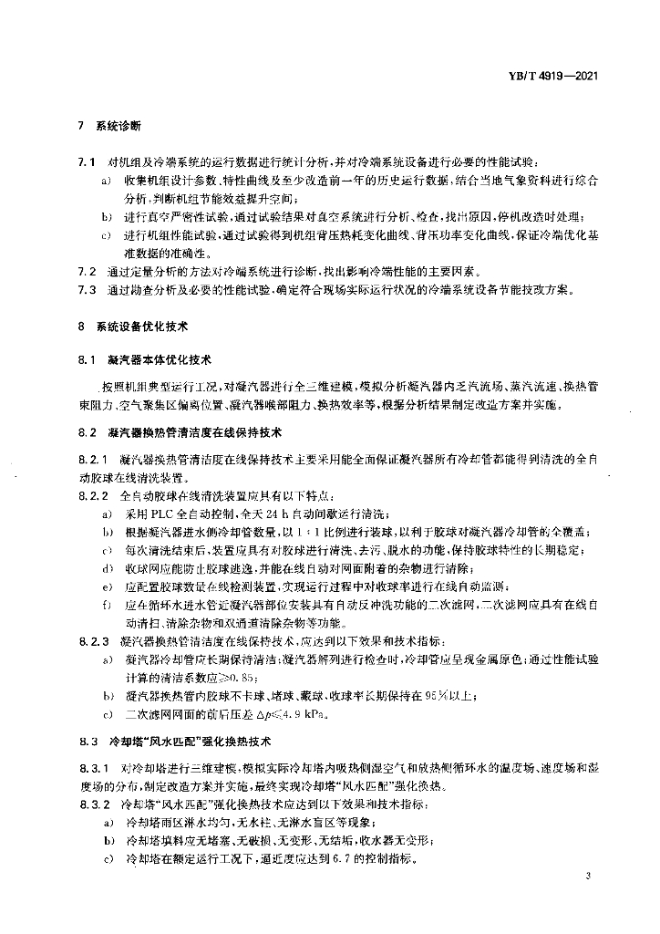
    国际标准分类号:77-010
  • 提出单位:
    主管部门:工业和信息化部

起草单位

深圳世能科泰能源技术股份有限公司、德龙钢铁有限公司、江苏龙腾特钢有限公司、冶金工业规划研究院、江苏省镔鑫钢铁集团有限公司、马钢(集团)控股有限公司、南京华电节能环保设备有限公司、仟亿达集团股份有限公司

起草人

沈忠东、李新创、郭钱江、熊超、杨晓斌、季丙元、肖邦国、胡振云、王昌华、贺武军、曹剑波、夏岚、荣裕、刘小平、郑两斌

标准预览(共 9 页)

* 特别声明:资源收集自网络或用户上传,版权归原作者所有,如侵犯您的权益,请联系我们处理。

  • 标准质量:
  • 文档详情:676.77KB 共 9 页 PDF

标准搜索