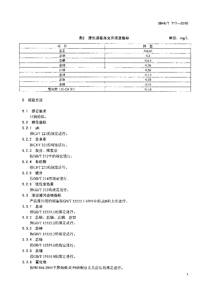
DB44/T 717-2010 再生环保燃料 污泥衍生清洁燃料

地方标准 广东省 推荐性 已废止

标准状态

  1. 发布于:
  2. 实施于:
  3. 废止于:

标准详情

  • 中国标准分类号:V15
    国际标准分类号:75.160.10
  • 提出单位:
    主管部门:广东省质量技术监督局

起草单位

广东省珠海市质量技术监督标准与编码所、珠海市伟力高生物科技有限公司

起草人

颜昌富、林霖、万慧君、宋丽娟、李扬、容文钰、李永权

标准预览(共 6 页)

* 特别声明:资源收集自网络或用户上传,版权归原作者所有,如侵犯您的权益,请联系我们处理。

  • 标准质量:
  • 文档详情:860.66KB 共 6 页 PDF

标准搜索