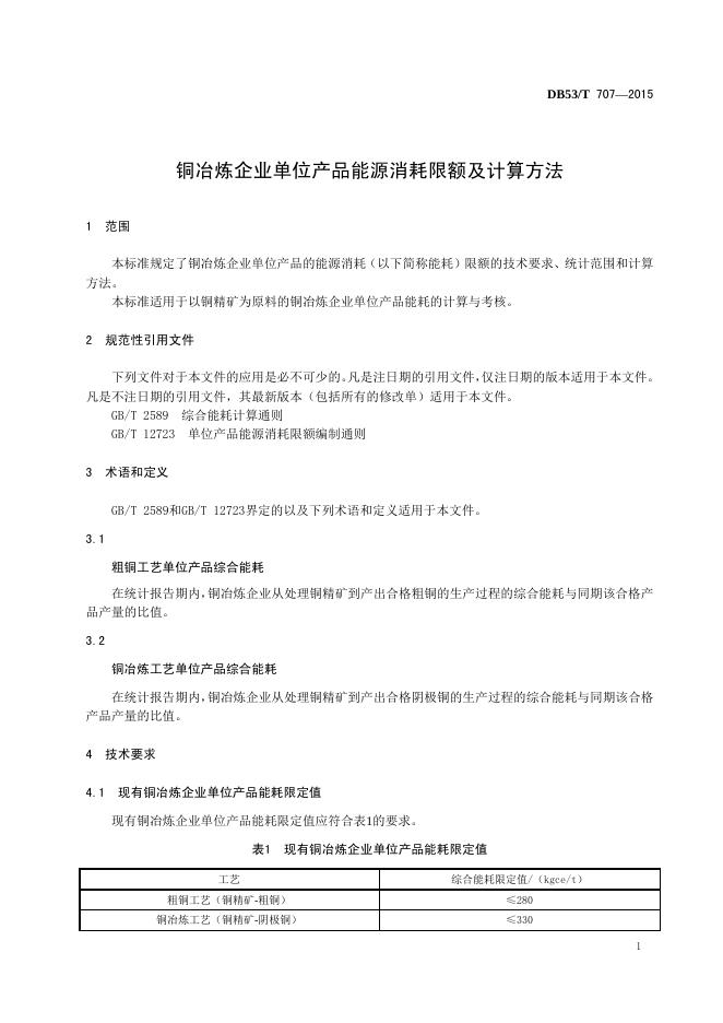
DB53/T 707-2015 铜冶炼企业单位产品能源消耗限额及计算方法

地方标准 云南省 推荐性 现行

标准状态

  1. 发布于:
  2. 实施于:
  3. 废止

标准详情

  • 中国标准分类号:D42
    国际标准分类号:77.120
  • 提出单位:云南省工业和信息化委员会
    主管部门:云南省质量技术监督局

起草单位

云南省节能技术开发经营公司、云南铜业股份有限公司、云南省节能监察中心

起草人

付炳林、高淮昆、李平、吴玉鲲、杨伟、许周谦、杨贵、颜虹

标准预览(共 10 页)

* 特别声明:资源收集自网络或用户上传,版权归原作者所有,如侵犯您的权益,请联系我们处理。

  • 标准质量:
  • 文档详情:217.92KB 共 10 页 PDF

标准搜索