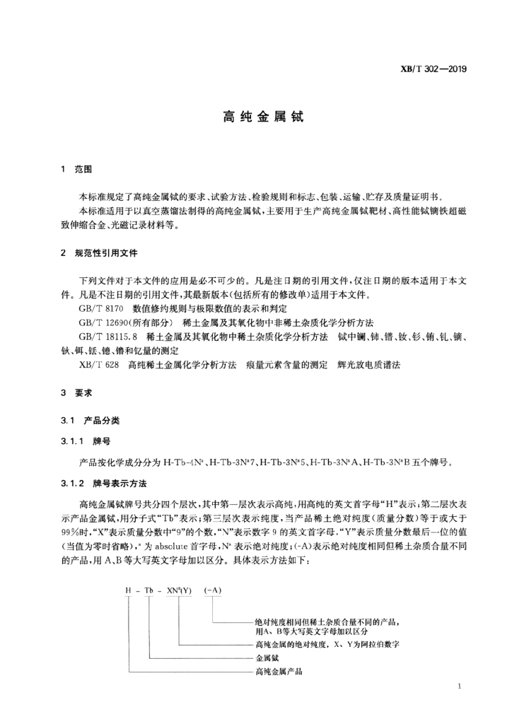
XB/T 302-2019 高纯金属铽

行业标准 推荐性 现行

标准状态

  1. 发布于:
  2. 实施于:
  3. 废止

标准详情

  • 中国标准分类号:H65
    国际标准分类号:77.120.99
  • 代替标准:XB/T 302-2013
  • 提出单位:
    主管部门:全国稀土标准化技术委员会

起草单位

有研稀土新材料股份有限公司、包头稀土研究院、乐山有研稀土新材料有限公司、湖南稀土金属材料研究院、江西金世纪新材料股份有限公司、虔东稀土集团股份有限公司、赣州晨光稀土新材料股份有限公司

起草人

陈德宏、张小伟、杨宏博、钟嘉珉、王志强、杨秉政、周林、解萍、肖银、刘荣丽、黄美松、周武风、陈晓红、龚斌、姚南红、李雅民

标准预览(共 7 页)

* 特别声明:资源收集自网络或用户上传,版权归原作者所有,如侵犯您的权益,请联系我们处理。

  • 标准质量:
  • 文档详情:1.08MB 共 7 页 PDF

标准搜索