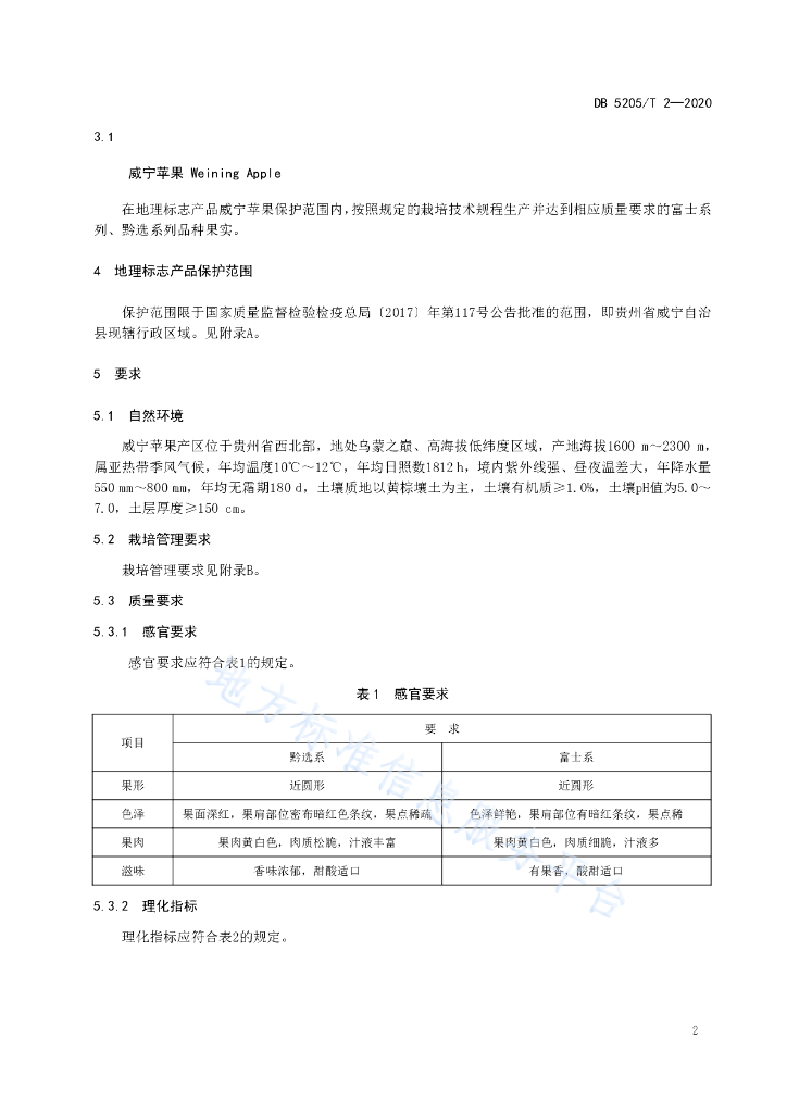
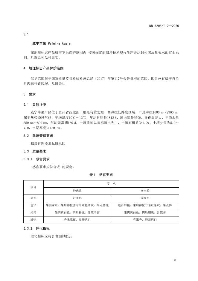
DB5205/T 2-2020 地理标志产品 威宁苹果

地方标准 毕节市 推荐性 现行

标准状态

  1. 发布于:
  2. 实施于:
  3. 废止

标准详情

  • 中国标准分类号:B31
    国际标准分类号:67.080.10
  • 提出单位:
    主管部门:威宁自治县果业发展中心

起草单位

威宁自治县果业发展中心、毕节市农业科学研究所、威宁自治县高效农业园区管委会、威宁自治县山地特色农业科学研究院、生态环境部南京环境科学研究所、贵州省亚热带作物研究所、贵州省地理标志研究中心

起草人

李顺雨、戴蓉、马检、张素杰、杨华、吴超、谢江、白显峰、徐永康、彭渊迪、敖茂宏

标准预览(共 10 页)

* 特别声明:资源收集自网络或用户上传,版权归原作者所有,如侵犯您的权益,请联系我们处理。

  • 标准质量:
  • 文档详情:1.08MB 共 10 页 PDF

标准搜索