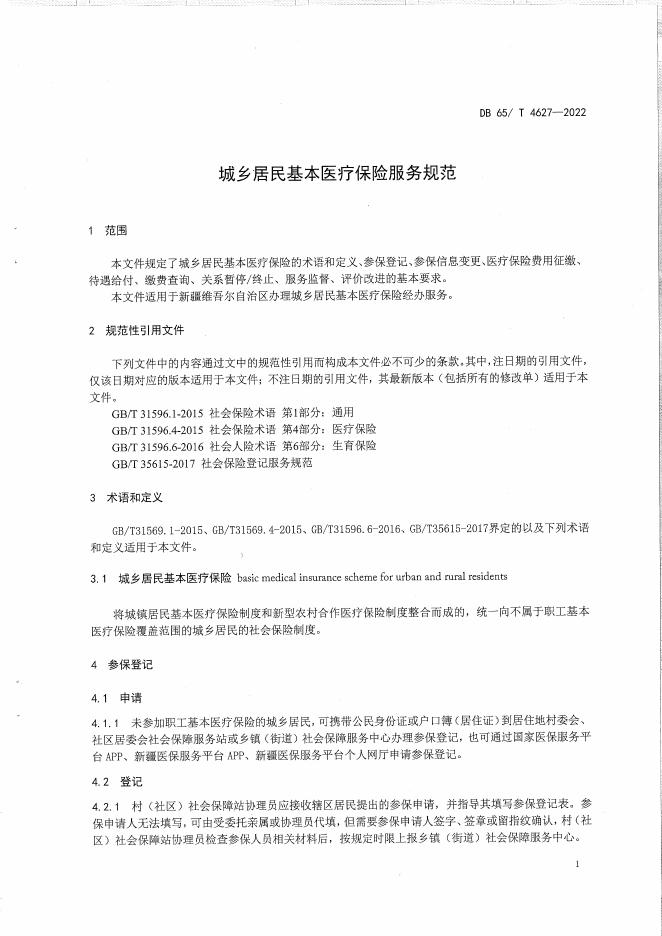
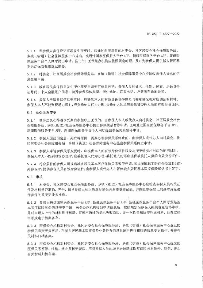
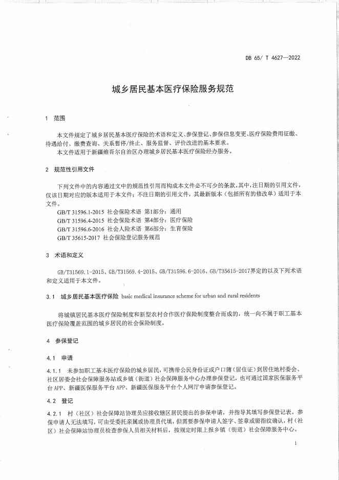
DB65/T 4627-2022 城乡居民基本医疗保险服务规范

地方标准 新疆维吾尔自治区 推荐性 现行

标准状态

  1. 发布于:
  2. 实施于:
  3. 废止

标准详情

  • 中国标准分类号:A11
    国际标准分类号:03.060
  • 提出单位:新疆人力资源和社会保障厅
    主管部门:新疆维吾尔自治区市场监督管理局

起草单位

新疆维吾尔自治区医疗保障局、拜城县医疗保障局

起草人

郭红茹、黄松丽、古丽皮艳木·热依木、热那古丽·阿合尼亚孜、李淑萍、龙雪蓉

标准预览(共 14 页)

* 特别声明:资源收集自网络或用户上传,版权归原作者所有,如侵犯您的权益,请联系我们处理。

  • 标准质量:
  • 文档详情:1.6MB 共 14 页 PDF

标准搜索