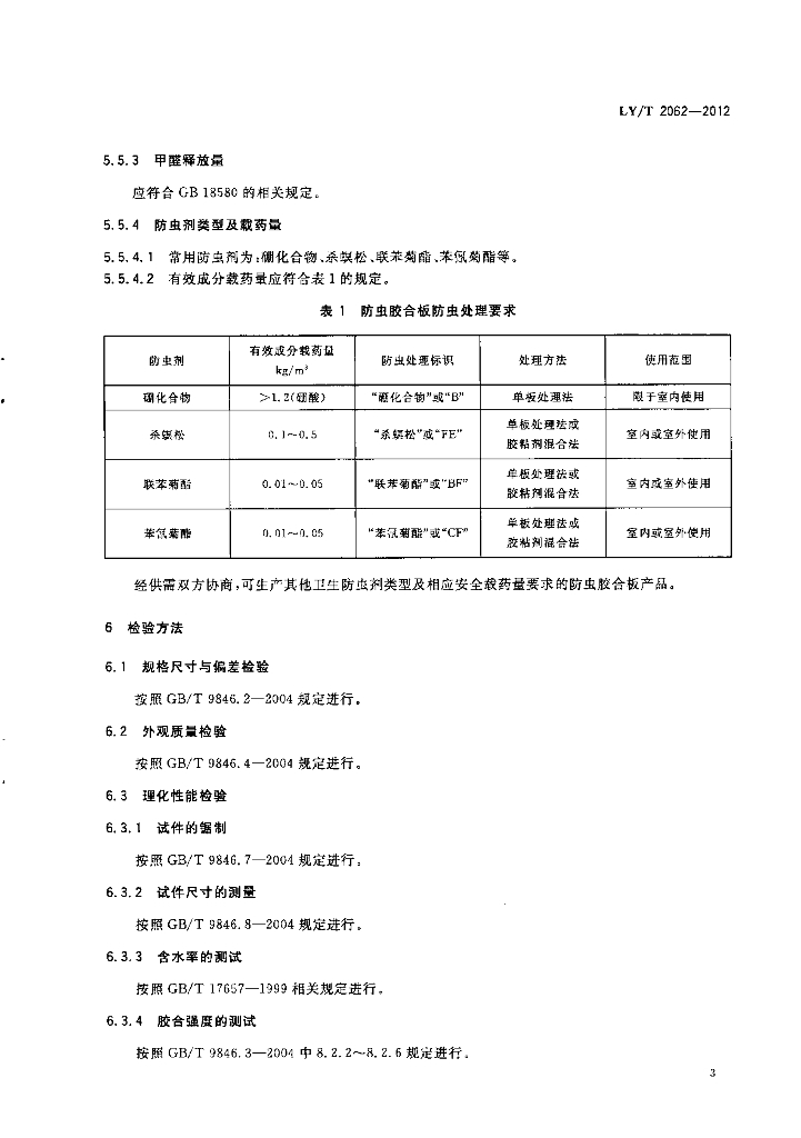
LY/T 2062-2012 防虫胶合板

行业标准 推荐性 现行

标准状态

  1. 发布于:
  2. 实施于:
  3. 废止

标准详情

  • 中国标准分类号:B70
    国际标准分类号:79.060.10
  • 提出单位:
    主管部门:国家林业局

起草单位

德华兔宝宝装饰新材料股份有限公司、中国林业科学研究院木材工业研究所等

起草人

刘元强、沈金祥 等

标准预览(共 12 页)

* 特别声明:资源收集自网络或用户上传,版权归原作者所有,如侵犯您的权益,请联系我们处理。

  • 标准质量:
  • 文档详情:408.51KB 共 12 页 PDF

标准搜索