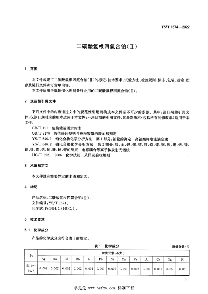
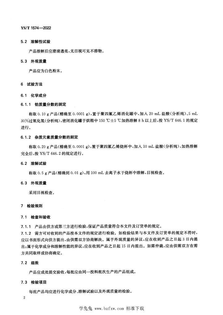
YS/T 1574-2022 二碳酸氢根四氨合铂(II)

行业标准 推荐性 现行

标准状态

  1. 发布于:
  2. 实施于:
  3. 废止

标准详情

  • 中国标准分类号:H68
    国际标准分类号:77.150.99
  • 提出单位:全国有色金属标准化技术委员会
    主管部门:工业和信息化部

起草单位

贵研铂业股份有限公司、贵研化学材料(云南)有限公司、有研亿金新材料有限公司、浙江微通催化新材料有限公司、西安凯立新材料股份有限公司、有色金属技术经济研究院有限责任公司、西安瑞鑫科金属材料有限责任公司、江西省汉氏贵金属有限公司

起草人

匡飞平、郝德孟、黄凯贤、孙为林、沈善问、余娟、潘剑明、王淑英、李进、高武、张机龙、徐宏涛、朱武勋、雷怀东、丁国栋、李秋莹、马晓娅、陶赛祥、梅凤琼

标准预览(共 6 页)

* 特别声明:资源收集自网络或用户上传,版权归原作者所有,如侵犯您的权益,请联系我们处理。

  • 标准质量:
  • 文档详情:762.22KB 共 6 页 PDF

标准搜索