JR/T 0008-2000 银行卡发卡行标识代码及卡号

行业标准 推荐性 现行

标准状态

  1. 发布于:
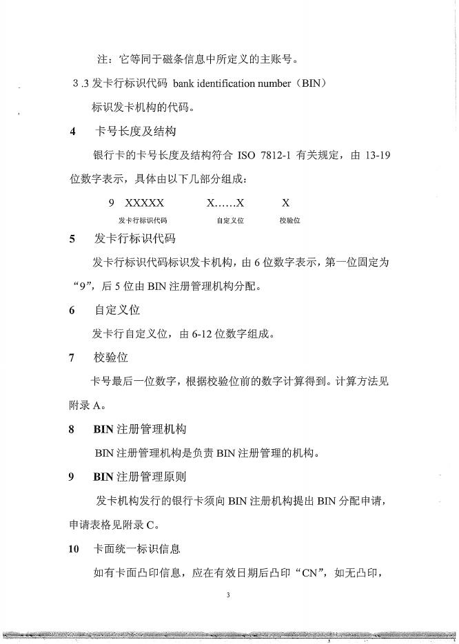
  2. 实施于:
  3. 废止

标准详情

  • 中国标准分类号:A11
    国际标准分类号:35.040
  • 提出单位:
    主管部门:中国人民银行

起草单位

全国银行卡办公室、中国工商银行、中国农业银行、中国银行、中国建设银行、交通银行。

起草人

聂舒、陆书春、李铁成、桂孝生、沈梅、高天翔、阮英、李建峰、纪朝辉、苏国经、钱菲、刘志刚

标准预览(共 8 页)

* 特别声明:资源收集自网络或用户上传,版权归原作者所有,如侵犯您的权益,请联系我们处理。

  • 标准质量:
  • 文档详情:432.04KB 共 8 页 PDF

标准搜索