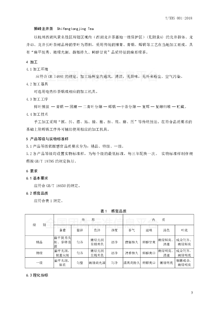
T/XHS 001-2018 “狮峰龙井茶”团体标准

团体标准 强制性 现行

标准状态

  1. 发布于:
  2. 实施于:
  3. 废止

标准详情

  • 中国标准分类号:
    国际标准分类号:01.120
  • 团体名称:杭州西湖龙井茶核心产区商会

起草单位

杭州西湖龙井茶核心产区商会、杭州市标准化学会、杭州西湖龙井茶叶有限公司、杭州狮峰茶叶有限公司、杭州正浩茶叶有限公司、杭州茶厂有限公司

起草人

戚国伟、赵宏权、林长安、李南阳、卢江梅、周生德、游红英

标准预览(共 7 页)

* 特别声明:资源收集自网络或用户上传,版权归原作者所有,如侵犯您的权益,请联系我们处理。

  • 标准质量:
  • 文档详情:592.62KB 共 7 页 PDF

标准搜索