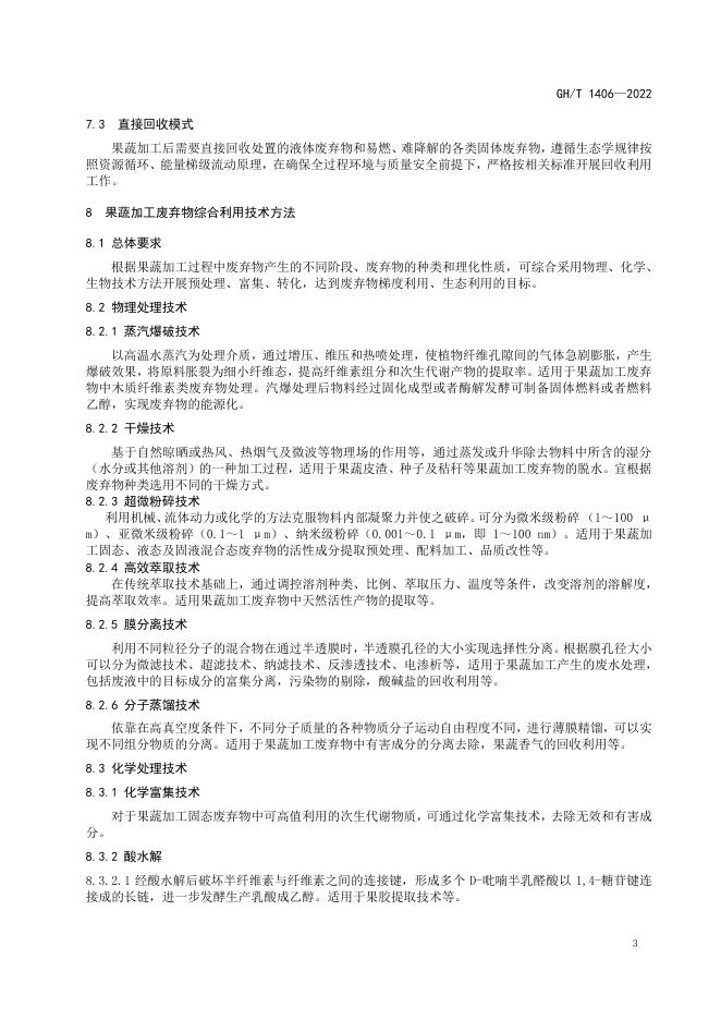
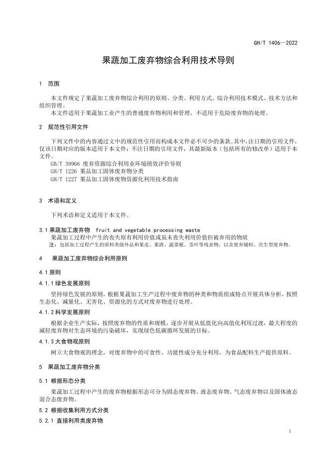
GH/T 1406-2022 果蔬加工废弃物综合利用技术导则

行业标准 推荐性 现行

标准状态

  1. 发布于:
  2. 实施于:
  3. 废止

标准详情

  • 中国标准分类号:Z06
    国际标准分类号:13.030.01
  • 提出单位:中华全国供销合作总社
    主管部门:全国果品标准化技术委员会贮藏加工分技术委员会

起草单位

中华全国供销合作总社济南果品研究所、山东农业大学、浙江省农业科学院农产品质量标准研究所、天津科技大学、中国农业科学院农产品加工研究所、烟台北方安德利果汁股份有限公司、山东寿光蔬菜产业集团有限公司、山东轻工业设计院有限公司、高质标准化研究院(山东)有限公司、山东恒宝食品集团有限公司

起草人

吴茂玉、宋烨、张鑫、李大鹏、孙彩霞、隋文杰、李庆鹏、周大森、陈静、张明、马寅斐、赵岩、王子辉、马超、和法涛、郑晓冬、马迪、安洁、孟秀琴、田素波、曾京蕊、于发家

标准预览(共 9 页)

* 特别声明:资源收集自网络或用户上传,版权归原作者所有,如侵犯您的权益,请联系我们处理。

  • 标准质量:
  • 文档详情:1.74MB 共 9 页 PDF

标准搜索