标准详情
- 中国标准分类号:X55
 - 国际标准分类号:67.140.10
 - 代替标准:DB35/T 97.7-2001
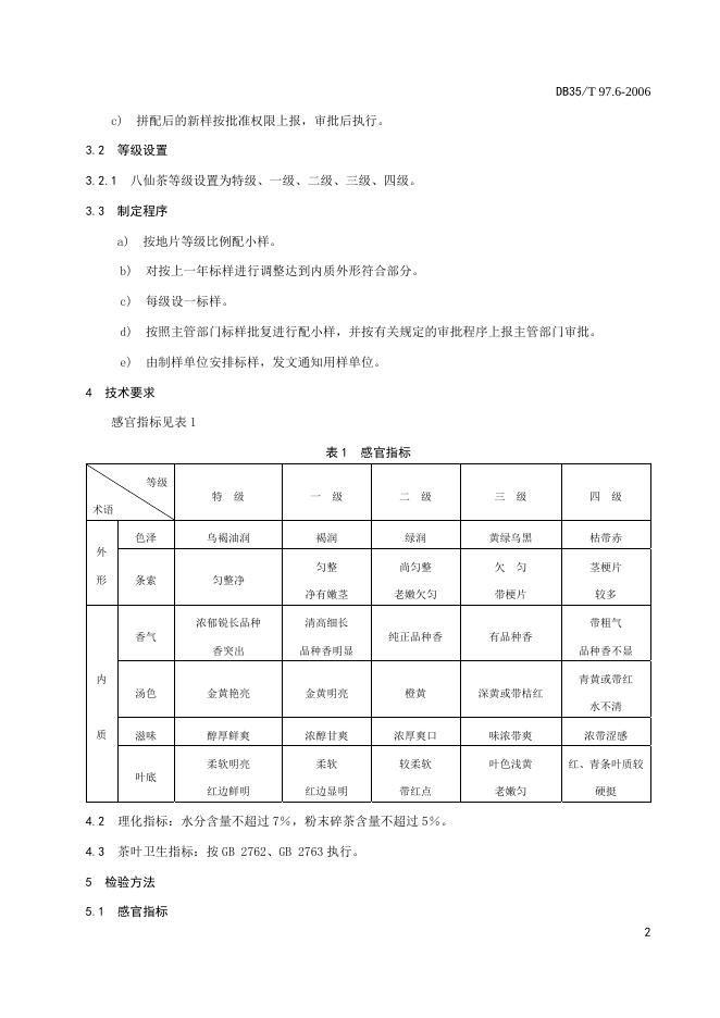
 - 提出单位:福建省质量技术监督局
 - 主管部门:福建省质量技术监督局
 
诏安县质量技术监督局、诏安县农业局、诏安县科学技术局
张程宗、王旭东、郑兆钦
* 特别声明:资源收集自网络或用户上传,版权归原作者所有,如侵犯您的权益,请联系我们处理。
免责申明:本站基于互联网自由分享,所有标准文件均来自互联网和会员发布,分享于互联网,本站并不是标准资料的提供者、制作者、所有者
因此本站不承担任何法律责任! 若有相关资源涉及您的版权或知识产权或其他利益,请及时联系我们,确认后我们会尽快删除。




