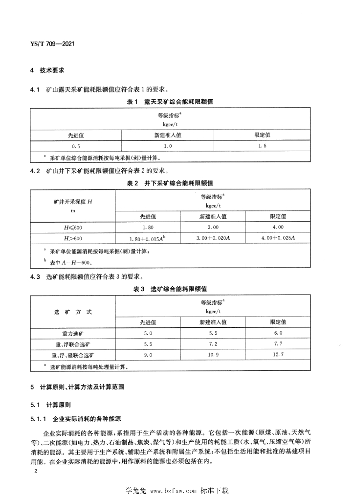
YS/T 709-2021 锡精矿单位产品能源消耗限额

行业标准 推荐性 现行

标准状态

  1. 发布于:
  2. 实施于:
  3. 废止

标准详情

  • 中国标准分类号:D01
    国际标准分类号:77.120
  • 代替标准:YS/T 709-2009
  • 提出单位:工业和信息化部节能与综合利用司、中国有色金属工业协会
    主管部门:全国有色金属标准化技术委员会

起草单位

云南锡业股份有限公司、有色金属技术经济研究院有限责任公司、广西华锡集团股份有限公司

起草人

邱文顺、汤粉兰、黄文杰、韩知为、刘永松、赵林丽、余忠保、陈光武、刘兆华

标准预览(共 10 页)

* 特别声明:资源收集自网络或用户上传,版权归原作者所有,如侵犯您的权益,请联系我们处理。

  • 标准质量:
  • 文档详情:2.85MB 共 10 页 PDF

标准搜索