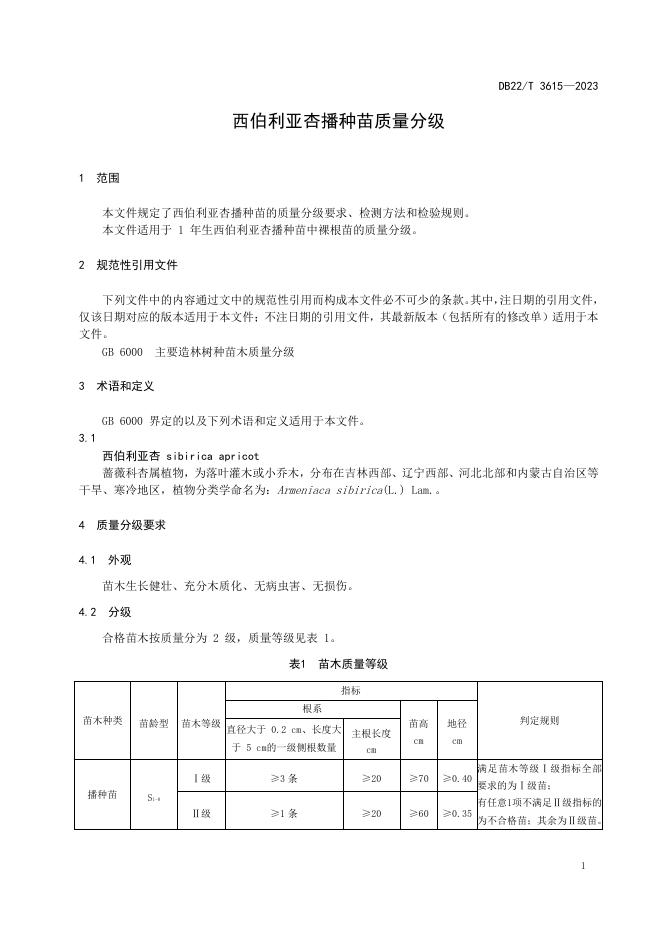
DB22/T 3615-2023 西伯利亚杏播种苗质量分级

地方标准 吉林省 推荐性 现行

标准状态

  1. 发布于:
  2. 实施于:
  3. 废止

标准详情

  • 中国标准分类号:B61
    国际标准分类号:65.020.20
  • 提出单位:吉林省林业和草原局
    主管部门:吉林省林业和草原局

起草单位

白城市林业科学研究院、通榆县林学会、通榆县新华国有林保护中心、通榆县会军花卉种植基地

起草人

罗新凯、王利、田振铎、林万春、孙会军、罗振兴、马盈慧、王辉北、宁长林

标准预览(共 6 页)

* 特别声明:资源收集自网络或用户上传,版权归原作者所有,如侵犯您的权益,请联系我们处理。

  • 标准质量:
  • 文档详情:398.46KB 共 6 页 PDF

标准搜索