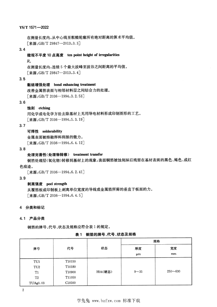
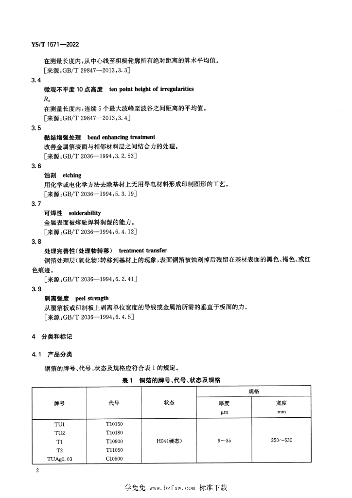
YS/T 1571-2022 高频高速印制线路板用压延铜箔

行业标准 推荐性 现行

标准状态

  1. 发布于:
  2. 实施于:
  3. 废止

标准详情

  • 中国标准分类号:H62
    国际标准分类号:77.150.30
  • 提出单位:全国有色金属标准化技术委员会
    主管部门:工业和信息化部

起草单位

菏泽广源铜带有限公司、山西北铜新材料科技有限公司、中色奥博特铜铝业有限公司、灵宝金源朝辉铜业有限公司、有研工程技术研究院有限公司

起草人

常保平、薛方忠、张冒奇、李荣平、田原晨、徐蛟龙、赵晓辉、吕文乾、吴婷、郭丽丽、黄国杰、彭丽军

标准预览(共 10 页)

* 特别声明:资源收集自网络或用户上传,版权归原作者所有,如侵犯您的权益,请联系我们处理。

  • 标准质量:
  • 文档详情:1.59MB 共 10 页 PDF

标准搜索