CJJ 205-2013 生活垃圾收集运输技术规程

行业标准 强制性 现行

标准状态

  1. 发布于:
  2. 实施于:
  3. 废止

标准详情

  • 中国标准分类号:
    国际标准分类号:
  • 提出单位:
    主管部门:

起草单位

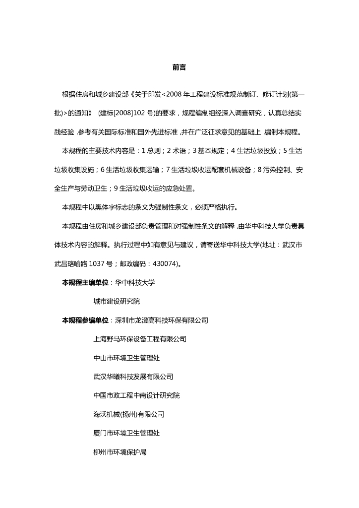
华中科技大学、城市建设研究院、深圳市龙澄高科技环保有限公司、上海野马环保设备工程有限公司、中山市环境卫生管理处、武汉华曦科技发展有限公司、中国市政工程中南设计研究院、海沃机械(扬州)有限公司、厦门市环境卫生管理处、柳州市环境保护局

起草人

陈海滨、杨禹、张涉、黄巧洁、屈志云、张倚马、黄艳梅、简德武、张后亮、姜维、杨龑、陆卫平、黄文雄、左钢、陈惜曦、冯铁君、张月亮、魏炜、彭义林、胡洋、张豪兰、刘金涛

标准预览(共 45 页)

* 特别声明:资源收集自网络或用户上传,版权归原作者所有,如侵犯您的权益,请联系我们处理。

  • 标准质量:
  • 文档详情:1.07MB 共 45 页 PDF

标准搜索