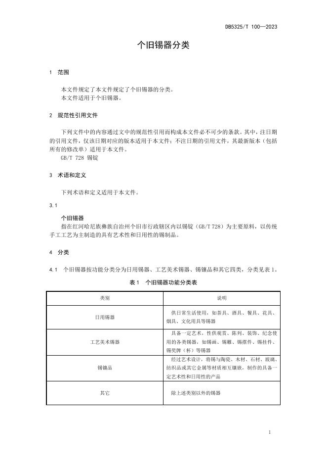
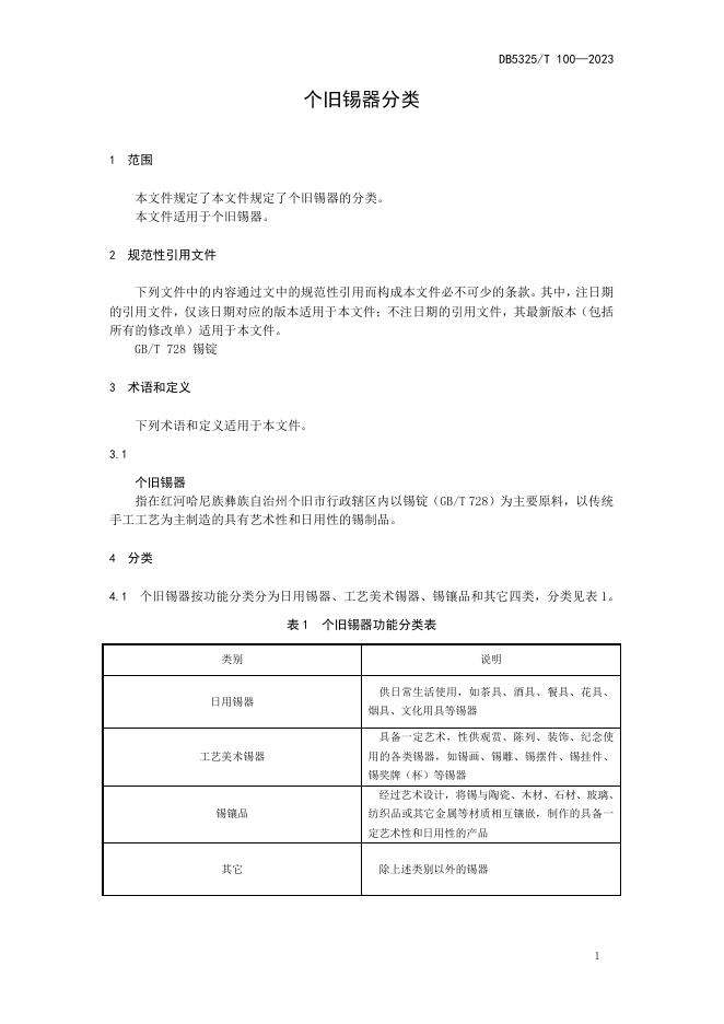
DB5325/T 106-2023 个旧锡器分类

地方标准 红河哈尼族彝族自治州 推荐性 现行

标准状态

  1. 发布于:
  2. 实施于:
  3. 废止

标准详情

  • 中国标准分类号:Y85
    国际标准分类号:97.195
  • 提出单位:红河州质量技术监督综合检测中心
    主管部门:红河哈尼族彝族自治州市场监督管理局

起草单位

红河州质量技术监督综合检测中心、国家有色金属产品质量检验检测中心(云南)、个旧市斑锡工艺美术有限公司、云南省民族艺术研究院、个旧市晟鼎纯锡工艺厂、个旧市锡工艺美术厂、个旧市市场监督管理局

起草人

刘胤璇、王剑飞、罗伊婕、余彬、白帆、苏海涛、胡原波、李春江、郑天华、徐云勇、何磊、马磊、肖玲、赖加岗

标准预览(共 4 页)

* 特别声明:资源收集自网络或用户上传,版权归原作者所有,如侵犯您的权益,请联系我们处理。

  • 标准质量:
  • 文档详情:179.64KB 共 4 页 PDF

标准搜索