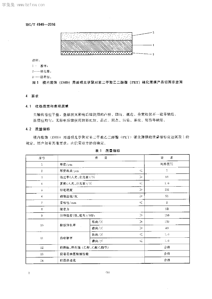
HG/T 4949-2016 模内装饰(IMD)用透明光学聚对苯二甲酸乙二醇酯(PET)硬化薄膜

行业标准 推荐性 现行

标准状态

  1. 发布于:
  2. 实施于:
  3. 废止

标准详情

  • 中国标准分类号:G15
    国际标准分类号:71.080.99
  • 提出单位:
    主管部门:工业和信息化部

起草单位

合肥乐凯科技产业有限公司、中国乐凯集团有限公司、深圳臻元庆科技有限公司

起草人

刘玉磊、李恒、万金龙 等

标准预览(共 8 页)

* 特别声明:资源收集自网络或用户上传,版权归原作者所有,如侵犯您的权益,请联系我们处理。

  • 标准质量:
  • 文档详情:396.52KB 共 8 页 PDF

标准搜索