NB/T 34035-2016 小型生物质锅炉技术条件

行业标准 推荐性 现行

标准状态

  1. 发布于:
  2. 实施于:
  3. 废止于:

标准详情

  • 中国标准分类号:F13
    国际标准分类号:27.060
  • 提出单位:
    主管部门:国家能源局

起草单位

中国农村能源行业协会节能炉具专业委员会、北京中研环能环保技术检测中心、大连旺佳新能源科技开发有限公司等。

起草人

贾振航、郝芳洲、杨明珍等

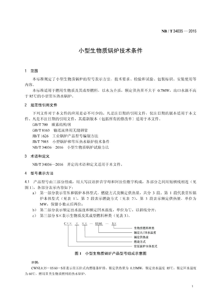
标准预览(共 9 页)

* 特别声明:资源收集自网络或用户上传,版权归原作者所有,如侵犯您的权益,请联系我们处理。

  • 标准质量:
  • 文档详情:1.88MB 共 9 页 PDF

标准搜索