YB/T 4001.2-2020 钢格栅板及配套件 第2部分:钢格板平台球型护栏

行业标准 推荐性 现行

标准状态

  1. 发布于:
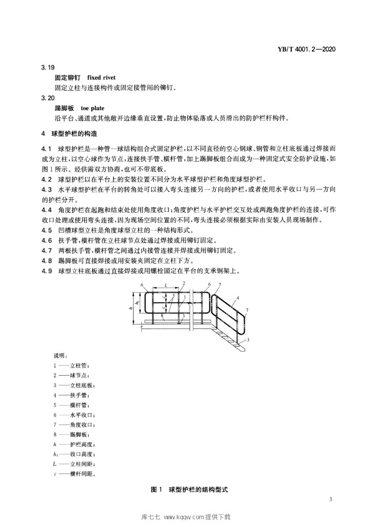
  2. 实施于:
  3. 废止

标准详情

  • 中国标准分类号:H46
    国际标准分类号:77.140.50
  • 提出单位:
    主管部门:工业和信息化部

起草单位

佛山市南海大和钢结构有限公司、新兴铸管股份有限公司、烟台新科钢结构有限公司、冶金工业信息标准研究院、宁波九龙机械制造有限公司、无锡众盟钢格板有限公司

起草人

陈掌文、陈思宁、赵福恩、张军强、李倩、潘正利、陈斌、魏国锋、申丽萍、张文民、张维旭、卢翰霖、钱雯、骆玉江、赵俊勇、智绪民、李兴民

标准预览(共 17 页)

* 特别声明:资源收集自网络或用户上传,版权归原作者所有,如侵犯您的权益,请联系我们处理。

  • 标准质量:
  • 文档详情:16.23MB 共 17 页 PDF

标准搜索