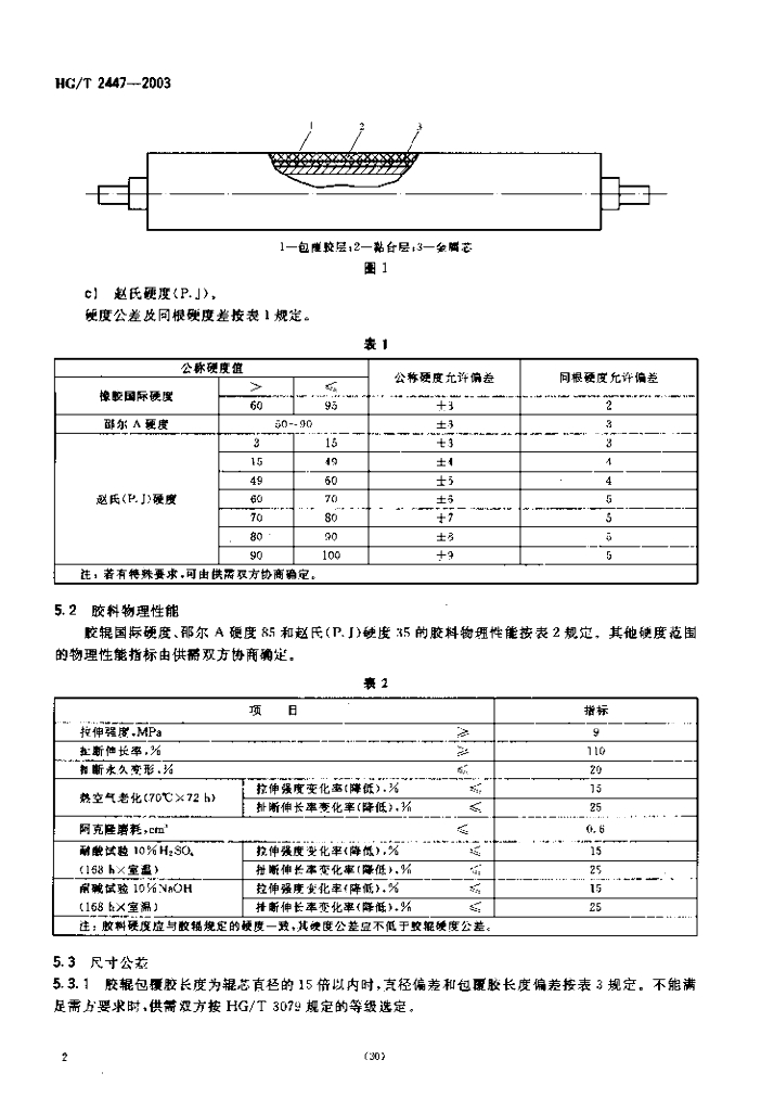
HG/T 2447-2003 代替 HG/T 2447-1993 胶辊 第4部分:印染胶辊

行业标准 推荐性 现行

标准状态

  1. 发布于:
  2. 实施于:
  3. 废止

标准详情

  • 中国标准分类号:G47
    国际标准分类号:83.140.99
  • 代替标准:HG/T 2447-1993
  • 提出单位:
    主管部门:国家发展和改革委员会

起草单位

全国橡胶与橡胶制品标准化技术委员会橡胶杂品芬技术委员会、北京化工集团橡胶塑料制品厂等

起草人

孟琪、邹志强

标准预览(共 9 页)

* 特别声明:资源收集自网络或用户上传,版权归原作者所有,如侵犯您的权益,请联系我们处理。

  • 标准质量:
  • 文档详情:230.54KB 共 9 页 PDF

标准搜索