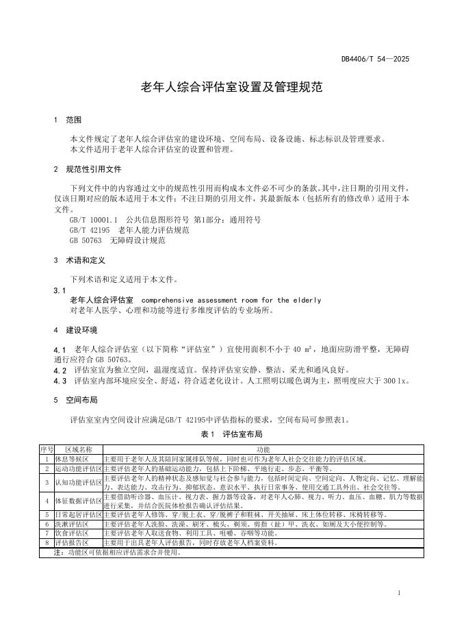
DB4406/T 54-2025 老年人综合评估室设置及管理规范

地方标准 佛山市 推荐性 现行

标准状态

  1. 发布于:
  2. 实施于:
  3. 废止

标准详情

  • 中国标准分类号:A12
    国际标准分类号:03.080.30
  • 提出单位:佛山市民政局
    主管部门:佛山市民政局

起草单位

佛山市顺德区老年事业促进会、佛山市顺德区广意昊爱慈善基金会、佛山市顺德区均安社区卫生服务中心、顺德职业技术学院、清远市政务服务中心、佛山市佛山标准和卓越绩效管理促进会、佛山市顺德区质量技术监督标准与编码所

起草人

王芳、区淑莲、叶英华、郑艺腾、黎明谊、谭素贞、徐新毅、李凤娣、欧阳爱冰、马彦、严菁菁、朱悦夫

标准预览(共 9 页)

* 特别声明:资源收集自网络或用户上传,版权归原作者所有,如侵犯您的权益,请联系我们处理。

  • 标准质量:
  • 文档详情:284.36KB 共 9 页 PDF

标准搜索