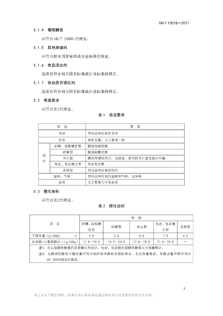
SB/T 10018-2017 糖果 硬质糖果

行业标准 推荐性 现行

标准状态

  1. 发布于:
  2. 实施于:
  3. 废止

标准详情

  • 中国标准分类号:X33
    国际标准分类号:67.180.10
  • 代替标准:SB/T 10018-2008
  • 提出单位:
    主管部门:工业和信息化部

起草单位

福建雅客食品有限公司、东莞徐记食品有限公司、奇峰(福建)食品有限公司、石狮黎祥食品有限公司、上海金丝猴食品股份有限公司

起草人

施双全、马浩、林景昌、翁延俊、楚朝阳、江会红、董小琴、范文华、黄湛深、王佳、林志奇、张华显、余明达、陈莉、高峰、刘振宇、陈丽平

标准预览(共 10 页)

* 特别声明:资源收集自网络或用户上传,版权归原作者所有,如侵犯您的权益,请联系我们处理。

  • 标准质量:
  • 文档详情:237.9KB 共 10 页 PDF

标准搜索