QB/T 1541-2023 钟用钢棒与钢丝

行业标准 推荐性 现行

标准状态

  1. 发布于:
  2. 实施于:
  3. 废止

标准详情

  • 中国标准分类号:Y11
    国际标准分类号:39.040.20
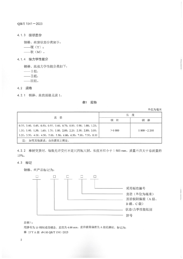
  • 代替标准:QB/T 1541-2005
  • 提出单位:中国轻工业联合会
    主管部门:工业和信息化部

起草单位

西安轻工业钟表研究所有限公司、深圳金霸王精密电子有限公司、东莞市升邦电子科技有限公司、深圳市泰坦时钟表科技有限公司、福建省昪邦电子科技有限公司、珠海罗西尼表业有限公司、深圳市格雅表业有限公司、漳州市恒丽电子有限公司、漳州市英姿钟表有限公司

起草人

陈斌、宋鹏涛、尹小余、朱继华、吴夏萌、张谦、邓建军、林坚、吴晓霖、郭新刚、罗斌、沙琳凯、邵跃明、林伟祥、庄艺

标准预览(共 8 页)

* 特别声明:资源收集自网络或用户上传,版权归原作者所有,如侵犯您的权益,请联系我们处理。

  • 标准质量:
  • 文档详情:2.72MB 共 8 页 PDF

标准搜索