DB2310/T 144-2024 龙牙楤木采收分级技术规程

地方标准 牡丹江市 推荐性 现行

标准状态

  1. 发布于:
  2. 实施于:
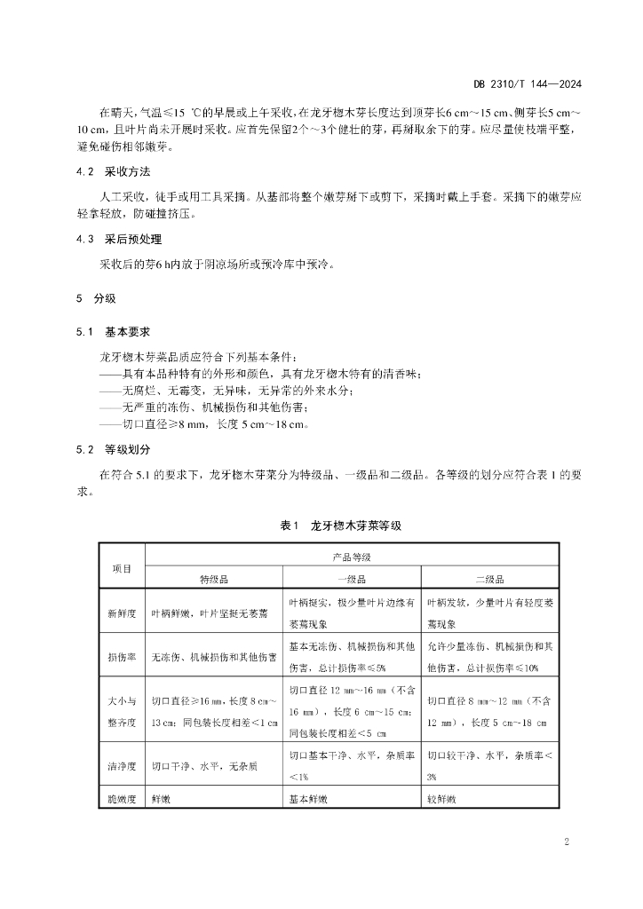
  3. 废止

标准详情

  • 中国标准分类号:B31
    国际标准分类号:67.080.20
  • 提出单位:黑龙江省牡丹江市林业与草原局
    主管部门:黑龙江省牡丹江市林业与草原局

起草单位

黑龙江省林业科学院牡丹江分院、黑龙江省林口县林业和草原局、黑龙江丰林国家级自然保护区管理局、黑龙江省林业和草原调查规划设计院牡丹江院、牡丹江市三道林场、鹤岗绿森林业有限公司青岭林场、鹤岗绿森林业有限公司、黑龙江省穆棱林业局有限公司、黑龙江省生态研究所、黑龙江省农业科学院牡丹江分院

起草人

孙强、付静、高明珠、刘宇、唐丽丽、杨燕超、郑焕春、李高瑒、崔钰国、李鹏飞、刘健、刘炳旭、于弘远、李婷、殷霈瑶、刘克武、赵禹宁、朱悦、逄宏扬、李琳、刘畅

标准预览(共 6 页)

* 特别声明:资源收集自网络或用户上传,版权归原作者所有,如侵犯您的权益,请联系我们处理。

  • 标准质量:
  • 文档详情:475.46KB 共 6 页 PDF

标准搜索