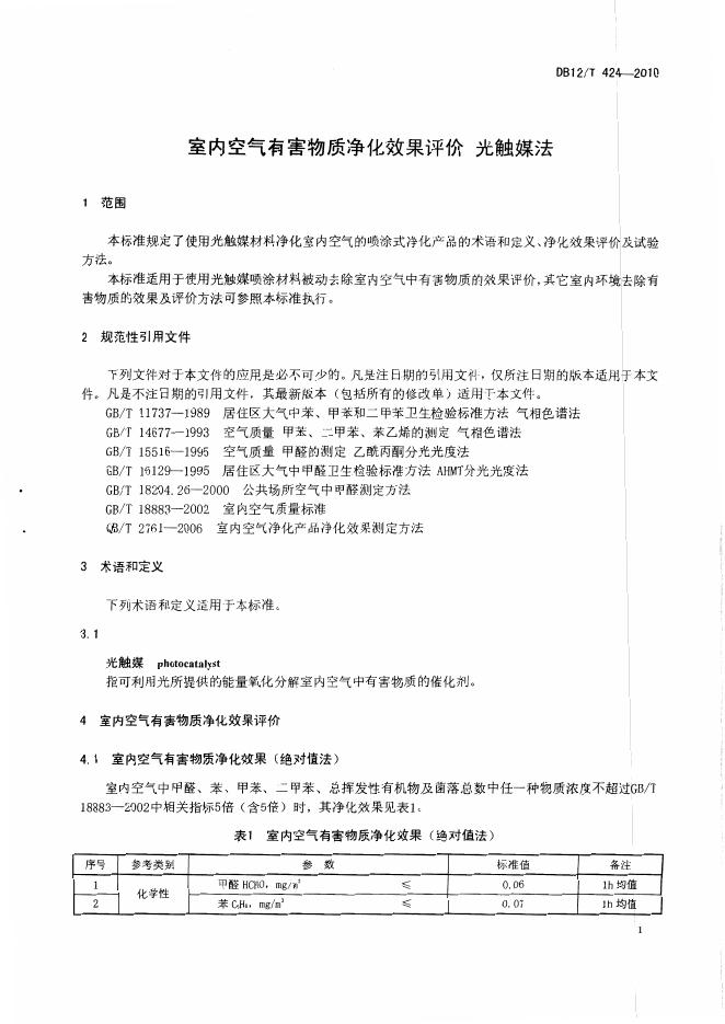
DB12/T 424-2010 室内空气有害物质净化效果评价 光触媒法

地方标准 天津市 推荐性 已废止

标准状态

  1. 发布于:
  2. 实施于:
  3. 废止于:

标准详情

  • 中国标准分类号:C51
    国际标准分类号:13.040
  • 提出单位:
    主管部门:天津市质量技术监督局

起草单位

天津市质量技术监督信息研究所、天津市疾病预防控制中心、天津发洋环保科技有限公司

起草人

李旗、刘洪亮、许翔、冯利红、杨立新、孙彩英、张磊、胡建新、李燕萍

标准预览(共 6 页)

* 特别声明:资源收集自网络或用户上传,版权归原作者所有,如侵犯您的权益,请联系我们处理。

  • 标准质量:
  • 文档详情:190.71KB 共 6 页 PDF

标准搜索