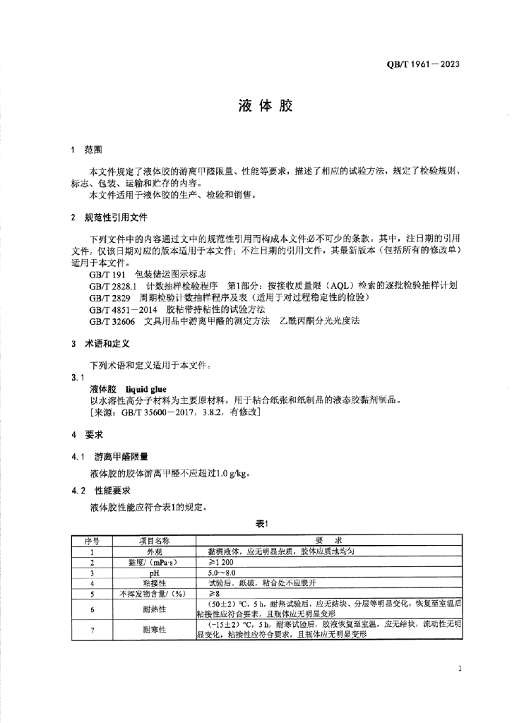
QB/T 1961-2023 液体胶

行业标准 推荐性 现行

标准状态

  1. 发布于:
  2. 实施于:
  3. 废止

标准详情

  • 中国标准分类号:Y54
    国际标准分类号:97.180
  • 代替标准:QB/T 1961-2011
  • 提出单位:中国轻工业联合会
    主管部门:工业和信息化部

起草单位

得力集团有限公司、国家文教用品质量监督检验中心、浙江金丝猴文具有限公司、三木控股集团有限公司、福建新代实业有限公司、广博集团股份有限公司、深圳齐心集团股份有限公司、上海晨光文具股份有限公司、苏州马培德办公用品制造有限公司

起草人

杨烨玲、鲍瑞营、马萍、吴国强、龚能能、王崇斌、郑成锵、邱光金、康红兵、姚鸿俊、周文、吴家浩

标准预览(共 7 页)

* 特别声明:资源收集自网络或用户上传,版权归原作者所有,如侵犯您的权益,请联系我们处理。

  • 标准质量:
  • 文档详情:1.56MB 共 7 页 PDF

标准搜索