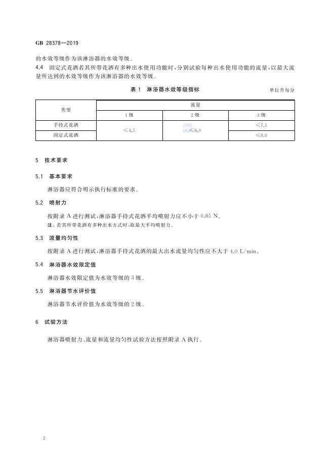
GB 28378-2019 淋浴器水效限定值及水效等级

国家标准 强制性 现行

标准状态

  1. 发布于:
  2. 实施于:
  3. 废止

标准详情

  • 中国标准分类号:
    国际标准分类号:
  • 代替标准:GB 28378-2012
  • 提出单位:
    主管部门:

起草单位

九牧厨卫股份有限公司、广州蒙娜丽莎卫浴股份有限公司、国家排灌及节水设备产品质量监督检验中心、安徽省产品质量监督检验研究院、恒洁卫浴集团有限公司、佛山市家家卫浴有限公司、佛山东鹏洁具股份有限公司、厦门松霖科技股份有限公司、开平市汉玛克卫浴有限公司、银超卫浴科技有限公司、广东统用设备有限公司、浙江省家具与五金研究所、中国质量认证中心、中国标准化研究院、广东乐华家居有限责任公司、厦门水蜻蜓卫浴科技有限公司、广东华艺卫浴实业有限公司、泉州联创厨卫有限公司、青岛经济技术开发区海尔热水器有限公司、汉斯格雅卫浴产品(上

起草人

朱双四、白雪、方华明、朱雪丹、丁伟刚、丁言飞、刘川、周华强、雷霆、刘志强、黄远方、丁作昊、李建海、郑红波、姜从高、邱陶辉、黄金飞、赖燕玲、黄晓燕、尹君、张帆、林晓伟、谢晓军、蔡榕、谢岳荣、李红顺、蔡雨冬、曾天生、陈世清、袁庆、韩远洋、阮伟光、黄银超、陈淑定、邵争辉、朱一军、吴昭辉、袁良月

标准预览(共 8 页)

* 特别声明:资源收集自网络或用户上传,版权归原作者所有,如侵犯您的权益,请联系我们处理。

  • 标准质量:
  • 文档详情:701.79KB 共 8 页 PDF

标准搜索