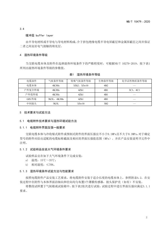
NB/T 10479-2020 交联电缆本体及附件 湿热环境条件与技术要求

行业标准 推荐性 现行

标准状态

  1. 发布于:
  2. 实施于:
  3. 废止

标准详情

  • 中国标准分类号:K20
    国际标准分类号:29.19.04
  • 提出单位:中国电器工业协会
    主管部门:国家能源局

起草单位

广东电网有限责任公司广州供电局、中国电器科学研究院股份有限公司、广州南洋电缆有限公司、清华大学深圳国际研究生院、海南电网有限责任公司电力科学研究院、特变电工山东鲁能泰山电缆有限公司、深圳职业技术学院、上海缆慧检测技术有限公司、长缆电工科技股份有限公司、中国南方电网有限责任公司超高压输电公司检修试验中心、广东电网有限责任公司电力科学研究院

起草人

王勇、范伟男、莫文雄、王俊、刘晓东、王希林、贾志东、许雪冬、刘鑫、杜钢、刘宇、朱璐、黄柏、赵海龙、李涛、龙海泳、李正国、吴长顺、郭长春、韦晓星、聂铭、王志辉、黄丰

标准预览(共 10 页)

* 特别声明:资源收集自网络或用户上传,版权归原作者所有,如侵犯您的权益,请联系我们处理。

  • 标准质量:
  • 文档详情:238.02KB 共 10 页 PDF

标准搜索