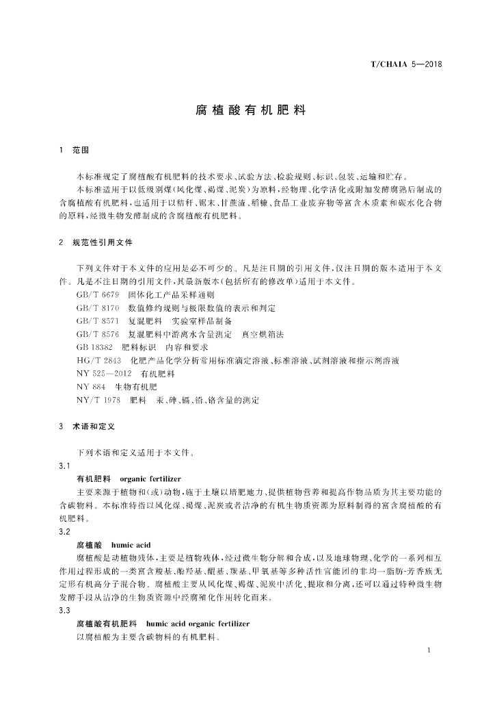
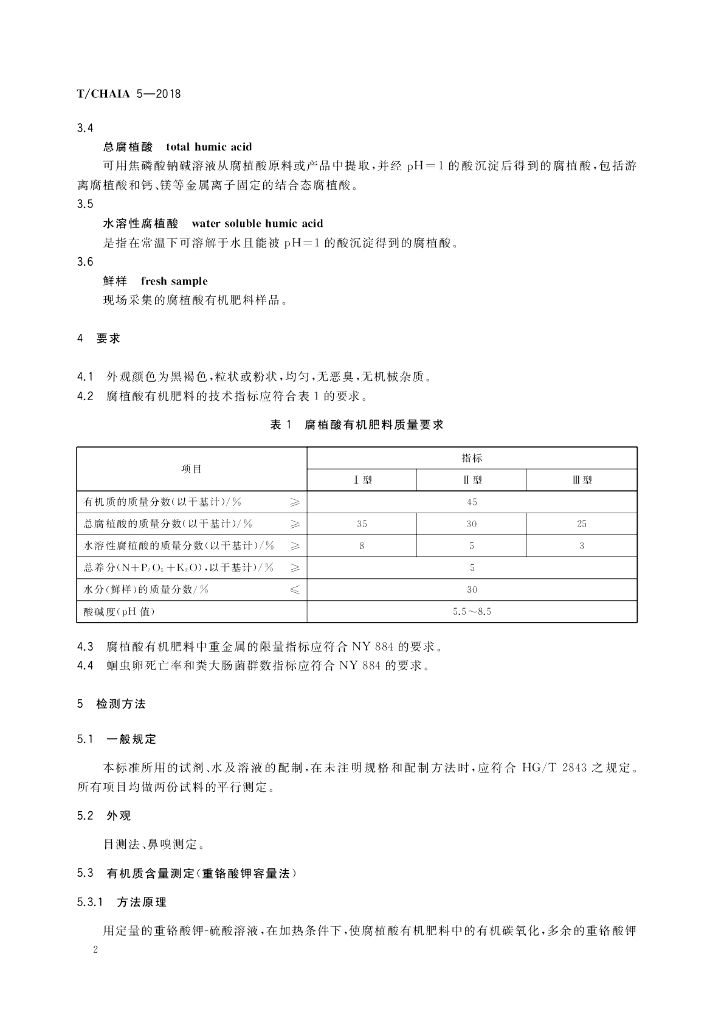
T/CHAIA 5-2018 腐植酸有机肥料

团体标准 强制性 现行

标准状态

  1. 发布于:
  2. 实施于:
  3. 废止

标准详情

  • 中国标准分类号:B13
    国际标准分类号:65.080
  • 团体名称:中国腐植酸工业协会

起草单位

中国科学院山西煤炭化学研究所、中国腐植酸工业协会、山东佐田氏生物科技有限公司、湖北茂盛生物有限公司、北京嘉博文生物科技有限公司、山东农大肥业科技有限公司、广东拉多美化肥有限公司、河南心连心化肥有限公司、龙蟒大地农业有限公司、北京澳佳生态农业股份有限公司、青岛海大生物集团有限公司、广西喷施宝股份有限公司、迪斯科化工集团股份有限公司、广东瑞丰生态环境科技股份有限公司、新疆黑色生态科技股份有限公司、甘肃绿能农业科技股份有限公司、陕西云平农业科技有限公司、辽宁金秋肥业有限责任公司、安徽儒商生物科技有限公司、山西广

起草人

武丽萍、韩立新、辛寒晓、史俊艳、周义新、王福江、孙中涛、李双、任忠秀、洪丕征、杨进昌、刘锐杰、马强、冯广祥、单俊伟、王祥林、陈家辉、曹凯、孙好文、令启荣、赵月平、马微、罗晓明、李计双、朱天南、高亮、周霞萍、梅阳、林晓山、邵岚

标准预览(共 11 页)

* 特别声明:资源收集自网络或用户上传,版权归原作者所有,如侵犯您的权益,请联系我们处理。

  • 标准质量:
  • 文档详情:675.96KB 共 11 页 PDF

标准搜索