T/CSCP 0035.9-2017 低合金结构钢实验室腐蚀试验 第9部分:低合金结构钢点蚀试验方法

团体标准 强制性 现行

标准状态

  1. 发布于:
  2. 实施于:
  3. 废止

标准详情

  • 中国标准分类号:H25
    国际标准分类号:77.060
  • 团体名称:中国腐蚀与防护学会

起草单位

北京科技大学、中国科学院金属研究所、南京钢铁股份有限公司、鞍山钢铁集团公司、首钢集团有限公司、宝山钢铁集团公司、钢铁研究总院青岛海洋腐蚀研究所、武汉材料保护研究所

起草人

李晓刚、董俊华、韩冰、张三平、赵柏杰、王长顺、杨建炜、王炜、陈林恒、程学群、陈义庆、杜翠薇、董超芳、许静、张波、杨健强、吴军、范益、赵晋斌、肖葵、吴俊升、刘智勇、张达威、黄运华、汪崧

标准预览(共 8 页)

* 特别声明:资源收集自网络或用户上传,版权归原作者所有,如侵犯您的权益,请联系我们处理。

  • 标准质量:
  • 文档详情:750.65KB 共 8 页 PDF

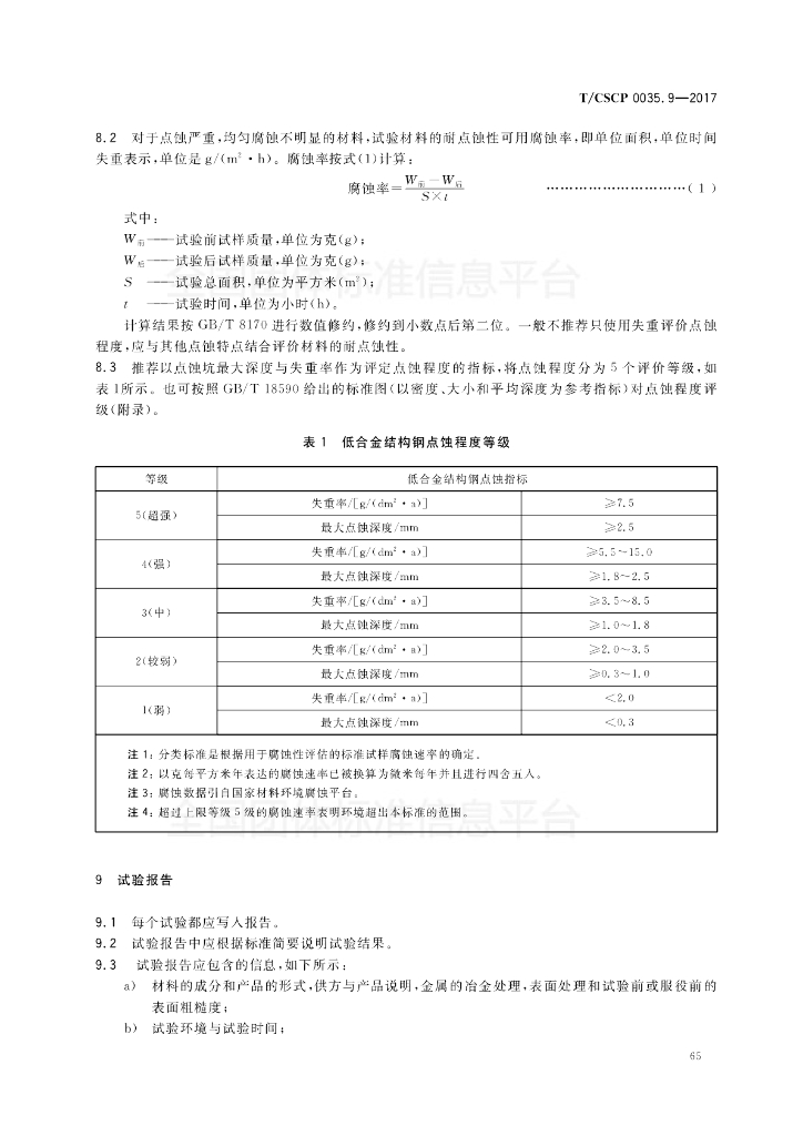
标准搜索