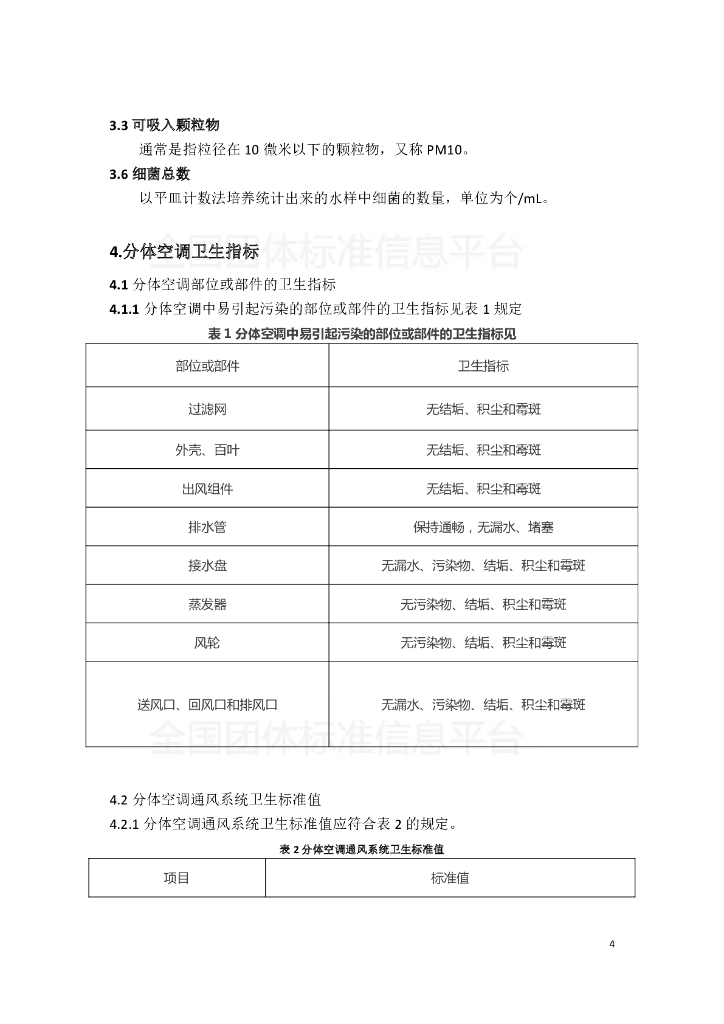
T/KT F-2019 分体空调运维清洗操作规范

团体标准 强制性 现行

标准状态

  1. 发布于:
  2. 实施于:
  3. 废止

标准详情

  • 中国标准分类号:C50
    国际标准分类号:23.120
  • 团体名称:上海空调清洗行业协会

起草单位

上海空调清洗行业协会、大金(中国)投资有限公司、上海克来沃美的暖通设备销售有限公司、苏宁帮客科技服务有限公司、济盛实业(上海)有限公司、上海清环环保科技有限公司、上海毓桦环保工程有限公司、东隅实业发展(上海)有限公司、上海富程环保工程有限公司、上海声康环境科技有限公司、上海斯兰迪环境工程有限公司、上海大洋巨人环保科技有限公司、上海费思福环境节能工程有限公司、上海泰如一环境科技工程有限公司、上海亿仕龙环境工程有限公司、上海果本如此环保科技有限公司、上海震都空调技术有限公司、上海泽天环境科技有限公司、纯沁空气

起草人

徐沙林、徐敏、董荣生、张树坚、张芹、姜国奎、刘春华、任书颖、章若海、刘本义、邢绍军、朱万祥、杨易霖、张峥、王宇、邓刚、黄跃峰、陶帅、谷正、吴铭耀、饶志洋、胡国峰、周冠迎、王彬、胡慧中

标准预览(共 9 页)

* 特别声明:资源收集自网络或用户上传,版权归原作者所有,如侵犯您的权益,请联系我们处理。

  • 标准质量:
  • 文档详情:713.29KB 共 9 页 PDF

标准搜索