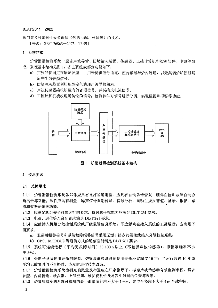
DL/T 2611-2023 火力发电厂燃煤锅炉炉管泄漏检测系统技术规范

行业标准 推荐性 现行

标准状态

  1. 发布于:
  2. 实施于:
  3. 废止

标准详情

  • 中国标准分类号:F23
    国际标准分类号:27.100
  • 提出单位:中国电力企业联合会
    主管部门:国家能源局

起草单位

国能国华(北京)电力研究院有限公司、国家能源集团新能源技术研究院有限公司、华北电力科学研究院有限公司、陕西延长石油富县发电有限公司、国家电投集团内蒙古白音华煤电有限公司坑口发电分公司、江西大唐国际新余第二发电有限责任公司

起草人

王富强、崔青汝、张秋生、王文彬、张婷、杨振勇、李庚达、刘千、刘淼、张文亮、李京、康佳垚、张亚非、吕方超、何志永、胡斌、尚勇、李展、马建刚、郭忠恺、黎志萍、王二明

标准预览(共 9 页)

* 特别声明:资源收集自网络或用户上传,版权归原作者所有,如侵犯您的权益,请联系我们处理。

  • 标准质量:
  • 文档详情:2.45MB 共 9 页 PDF

标准搜索